Le bulletin de paie, ce petit document mensuel, est un élément clé de la relation entre employeur et salarié. Au-delà d’être une simple formalité, il détaille la rémunération, les cotisations sociales, et les droits du salarié. Cependant, concevoir un modèle de bulletin de paie clair, conforme à la législation et facile à comprendre peut s’avérer complexe, surtout face à des règles en constante évolution.
Un bulletin de paie bien conçu joue un rôle essentiel. Pour l’entreprise, il garantit la transparence et protège contre d’éventuels litiges. Pour le salarié, il est à la fois une preuve de ses revenus et un outil de suivi de ses droits sociaux. Alors, comment créer un modèle simple et efficace tout en respectant les obligations légales ? Dans cet article, nous vous proposons un guide complet pour concevoir un bulletin de paie optimisé, en expliquant étape par étape les bonnes pratiques et en illustrant nos propos avec des exemples concrets et des tableaux clairs.

Table des matières
1. L’importance du bulletin de paie
A. Un document essentiel
Le bulletin de paie est indispensable pour :
- Les salariés : Ils y trouvent le détail de leur rémunération, les cotisations sociales et les informations nécessaires pour leur déclaration d’impôts.
- L’entreprise : C’est une obligation légale qui assure la transparence et protège l’employeur en cas de litige.
B. Les enjeux légaux
En France, l’article L3243-2 du Code du travail fixe les obligations liées à l’établissement d’un bulletin de paie. Tout manquement (absence de mentions obligatoires, erreurs de calcul, etc.) peut entraîner des sanctions financières pour l’employeur.
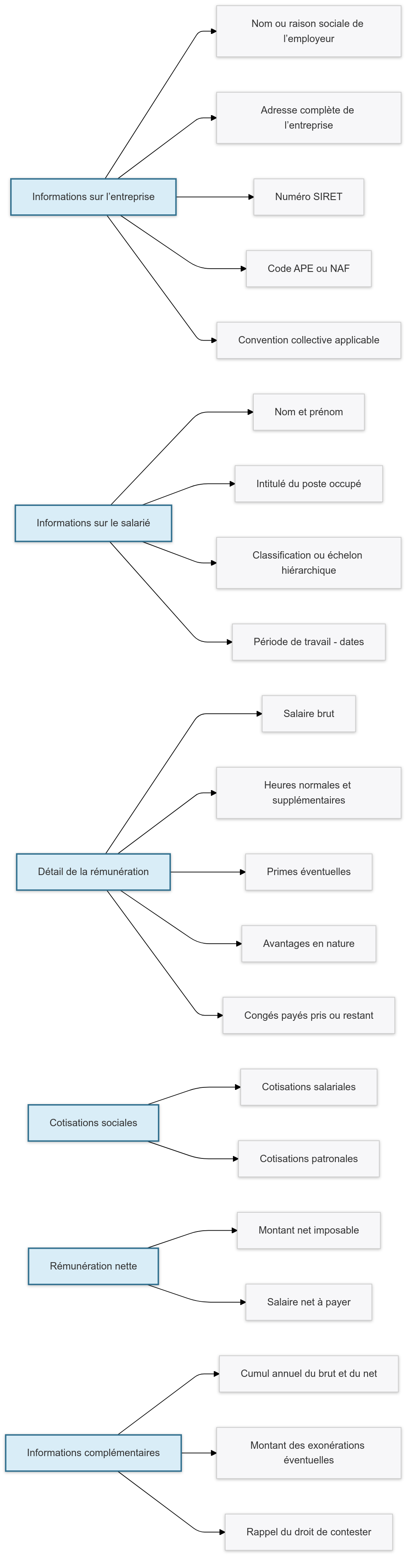
2. Les mentions obligatoires d’un bulletin de paie
Un modèle de bulletin de paie doit respecter des règles strictes. Voici les mentions obligatoires à inclure :
A. Informations sur l’entreprise
- Nom ou raison sociale de l’employeur.
- Adresse complète de l’entreprise.
- Numéro SIRET.
- Code APE ou NAF.
- Convention collective applicable.
B. Informations sur le salarié
- Nom et prénom.
- Intitulé du poste occupé.
- Classification ou échelon hiérarchique selon la convention collective.
- Période de travail (dates de début et de fin).
C. Détail de la rémunération
- Salaire brut.
- Heures normales et supplémentaires (avec leur taux de majoration).
- Primes éventuelles (13ᵉ mois, ancienneté, performance, etc.).
- Avantages en nature (logement, véhicule, repas, etc.).
- Congés payés pris ou restant.
D. Cotisations sociales
- Cotisations salariales (retraite, sécurité sociale, chômage, prévoyance).
- Cotisations patronales (retraite complémentaire, accident du travail, etc.).
E. Rémunération nette
- Montant net imposable.
- Salaire net à payer.
F. Informations complémentaires
- Cumul annuel du brut et du net.
- Montant des exonérations éventuelles (par exemple, heures supplémentaires défiscalisées).
- Rappel du droit de contester le bulletin de paie.

3. Comment structurer un modèle simple et efficace ?
A. Une mise en page claire
Un bulletin de paie doit être facilement lisible. Voici une organisation recommandée :
- En-tête : Informations sur l’employeur et le salarié.
- Corps du bulletin : Rémunération brute, cotisations sociales, et rémunération nette.
- Pied de page : Mentions légales et observations.
B. Exemple de mise en page simplifiée
| Section | Description |
|---|---|
| En-tête | Informations sur l’entreprise (nom, adresse, SIRET) et sur le salarié (nom, poste, période). |
| Partie 1 : Salaire brut | Salaire de base, heures supplémentaires, primes, avantages en nature. |
| Partie 2 : Cotisations | Détails des cotisations salariales et patronales. |
| Partie 3 : Salaire net | Total brut, total des déductions, net imposable, et net à payer. |
| Pied de page | Cumul annuel, mentions légales, droit de contestation. |
4. Exemple détaillé d’un bulletin de paie
Voici un modèle pratique et simplifié, accompagné d’un tableau expliquant les calculs.
| Élément | Base (€) | Taux (%) | Montant (€) |
|---|---|---|---|
| Salaire brut | 3 000,00 | – | 3 000,00 |
| Primes | 200,00 | – | 200,00 |
| Cotisations sociales | |||
| – Retraite | 3 200,00 | 11 % | 352,00 |
| – Sécurité sociale | 3 200,00 | 9,20 % | 294,40 |
| – Assurance chômage | 3 200,00 | 4,05 % | 129,60 |
| Total cotisations | 776,00 | ||
| Net imposable | 2 424,00 | ||
| Net à payer | 2 424,00 |
5. Astuces pour un bulletin de paie optimisé
A. Privilégiez la simplicité
- Utilisez des termes accessibles.
- Structurez le bulletin en sections claires.
- Limitez les abréviations ou ajoutez une légende.
B. Adoptez un logiciel de gestion de paie
Les outils numériques facilitent l’automatisation et réduisent le risque d’erreurs :
- PayFit : Idéal pour les PME.
- Sage Paie : Adapté aux grandes entreprises.
- Ebp : Une solution complète pour les TPE.

6. Les erreurs fréquentes à éviter
Un bulletin de paie mal conçu peut avoir des conséquences graves pour l’entreprise. Voici quelques erreurs à éviter :
- Mentions manquantes : Oublier la convention collective ou le cumul annuel.
- Calculs erronés : Vérifiez régulièrement les taux de cotisations.
- Organisation confuse : Une présentation brouillonne peut nuire à la compréhension.
7. Comparatif des logiciels de paie
Pour automatiser la gestion des bulletins, voici un tableau comparatif des outils disponibles.
| Logiciel | Caractéristiques | Prix mensuel |
|---|---|---|
| PayFit | Interface intuitive, support client réactif. | À partir de 39 €/mois |
| Sage Paie | Intégration avec d’autres outils ERP. | Sur devis |
| Ebp Gestion Paie | Fonctionnalités avancées pour TPE/PME. | À partir de 20 €/mois |
8. Cas pratiques pour aller plus loin
A. Avantages en nature
Les avantages comme un véhicule de fonction ou un logement doivent figurer sur le bulletin. Exemple :
- Valeur avantage véhicule : 300 €/mois.
- Intégré au brut et soumis aux cotisations.
B. Heures supplémentaires
Les heures majorées doivent apparaître clairement, avec le taux de majoration applicable (25 % ou 50 %).
9. Conclusion
Créer un modèle de bulletin de paie simple et efficace est une tâche incontournable pour toute entreprise. Bien plus qu’un document administratif, le bulletin de paie reflète la transparence et la confiance dans la relation employeur-salarié. En respectant les obligations légales, en structurant les informations de manière claire et en adoptant les outils adaptés, vous simplifiez non seulement la gestion interne, mais vous assurez également la satisfaction et la compréhension de vos salariés.
Un bulletin de paie bien conçu contribue à la bonne gestion des ressources humaines et protège l’entreprise des éventuels risques juridiques. Il s’agit donc d’un investissement à ne pas négliger. En suivant les étapes décrites dans ce guide et en intégrant des outils numériques modernes, vous pourrez concevoir des modèles conformes, lisibles et adaptés à votre activité.
Enfin, n’oubliez pas que la législation évolue régulièrement : il est essentiel de rester informé pour garantir la mise à jour de vos bulletins. Avec une approche proactive et rigoureuse, vous transformerez cette obligation en un véritable atout pour votre entreprise et vos collaborateurs