Lorsqu’on embauche un assistant maternel agréé, il n’est pas seulement question de confier son enfant à une personne de confiance, mais aussi de respecter les obligations administratives liées à son statut d’employeur. La déclaration des heures travaillées est un élément essentiel à maîtriser pour garantir une gestion transparente et conforme aux règles.
Dans cet article, on te propose un guide complet, rédigé de manière unique et accessible, pour t’aider à comprendre les subtilités des heures normales, complémentaires, majorées et spécifiques. Le tout, avec des exemples pratiques et des tableaux pour simplifier la compréhension.

1. Les différents types d’heures à déclarer
Quand tu engages un assistant maternel, les heures travaillées ne sont pas toutes identiques. Elles sont classées en quatre grandes catégories :
| Type d’heures | Description | Exemple |
|---|---|---|
| Heures normales | Heures prévues dans le contrat, rémunérées au taux de base. | 40 heures/semaine fixées dans le contrat. |
| Heures complémentaires | Heures effectuées au-delà de celles prévues, sans dépasser 45 heures par semaine. | 43 heures/semaine, soit 3 heures complémentaires. |
| Heures majorées | Il est obligatoire de majorer les heures effectuées au-delà de 45 heures par semaine. | 47 heures par semaine, soit 2 heures supplémentaires. |
| Heures spécifiques | Heures travaillées la nuit (22 h – 6 h), les dimanches ou les jours fériés. | 8 heures un jour férié ou durant la nuit. |
Chaque catégorie obéit à des règles précises que tu dois respecter pour effectuer une déclaration correcte auprès de Pajemploi.
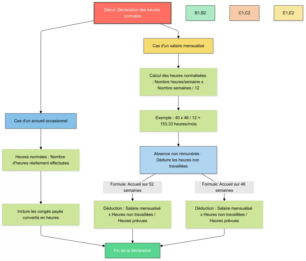
2. Déclarer les heures normales
Les heures normales constituent le socle de ton contrat avec ton assistant maternel. Elles correspondent au nombre d’heures prévues dans la semaine, rémunérées au taux de base.
a) Cas d’un salaire mensualisé
Pour un contrat régulier, le salaire est généralement mensualisé. Voici comment calculer le nombre d’heures normales à déclarer

Exemple concret :
- Nb d’heures/semaine : 40
- Nb de semaines programmées : 46
- Heures mensualisées : (40×46)÷12=153,33heures/mois.
En cas d’absence non rémunérée, tu dois déduire les heures manquantes du salaire :
| Type d’accueil | Formule de déduction |
|---|---|
| Accueil sur 52 semaines | (Salaire mensualise×Nb d’heures non travaillees)÷Nb d’heures prevues) |
| Accueil sur 46 semaines | (Salaire mensualise×Nb de heures non travaillees)÷Nb d’heures prevues) |
b) Cas d’un accueil occasionnel
Si ton enfant est gardé de manière ponctuelle, les heures normales correspondent uniquement au nombre d’heures réellement effectuées. Dans ce cas, il faut également convertir les congés payés en heures et les inclure dans la déclaration.

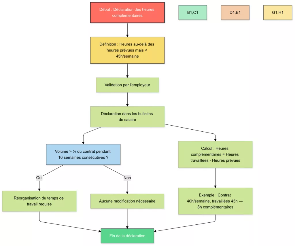
3. Déclarer les heures complémentaires
Les heures complémentaires sont celles effectuées au-delà des heures prévues au contrat, mais sans dépasser la durée légale de 45 heures par semaine.
Règles principales :
- Ces heures doivent être validées par l’employeur et déclarées en plus des heures normales.
- Si leur volume dépasse ⅓ de la durée prévue au contrat pendant 16 semaines consécutives, une réorganisation du temps de travail doit être envisagée.
- Une majoration de salaire peut être appliquée si c’est prévu dans le contrat.
Exemple :
- Contrat : 40 heures/semaine.
- Heures réellement travaillées : 43 heures/semaine.
Heures complémentaires : 43−40=3heures.
Impact sur le contrat de travail :
Les heures complémentaires doivent figurer dans les bulletins de salaire. Elles ne nécessitent pas de modification du contrat, sauf si leur récurrence devient significative.

4. Déclarer les heures majorées
Quand ton assistant maternel travaille plus de 45 heures par semaine, les heures supplémentaires sont qualifiées d’heures majorées. Ces heures bénéficient d’une rémunération supérieure, définie par les parties dans le contrat de travail.
Points clés :
- Le taux de majoration ne peut pas être inférieur à 10 % (souvent entre 10 % et 25 %, selon les conventions).
- Les heures majorées doivent être validées en amont et spécifiées dans le contrat.
Exemple :
- Heures travaillées : 47 heures/semaine.
- Heures majorées : 47−45=2 heures
| Type d’heures | Heures concernées | Taux de rémunération |
|---|---|---|
| Complémentaires | Entre contrat et 45 h | Taux de base (ou majoré selon accord). |
| Majorées | Au-delà de 45 h | Taux majoré (min. 10 %). |
5. Déclarer les heures spécifiques
Les heures spécifiques concernent les gardes effectuées dans des conditions particulières :
- Au cours de la nuit : entre 22 heures et 6 heures.
- Dimanches et jours fériés.
Ces heures sont souvent assorties d’une majoration de salaire, décidée dans le contrat. Si ton assistant maternel travaille régulièrement à ces horaires, il est important d’anticiper ces conditions dès la signature du contrat.
Exemple pratique :
- Garde un dimanche de 9 h à 17 h : 8 heures spécifiques.
- Garde une nuit complète de 22 h à 6 h : 8 heures spécifiques.
Ces heures doivent être déclarées séparément sur Pajemploi.
6. Les erreurs fréquentes à éviter
a) Oublier les congés payés
Les congés payés sont une part essentielle de la rémunération. Si ton assistant maternel travaille pendant ses congés, cela doit être inclus dans les heures déclarées.
b) Ne pas respecter les limites légales
On établit une limite maximale pour le travail de 48 heures par semaine. En plus, tu risques des sanctions, particulièrement en cas de vérification.
c) Mal calculer les absences
Les absences non rémunérées doivent être correctement déduites pour éviter des erreurs dans le bulletin de salaire.
7. Tableau récapitulatif des heures
Voici un tableau pour t’aider à mieux visualiser les types d’heures et leurs conditions de rémunération :
| Type d’heures | Description | Taux ou majoration applicable | Exemple concret |
|---|---|---|---|
| Heures normales | Heures prévues au contrat. | Taux horaire de base. | 40 heures/semaine. |
| Heures complémentaires | Entre contrat et 45 heures/semaine. | Taux de base (ou majoré si contrat). | 43 heures/semaine = 3 heures complémentaires. |
| Heures majorées | Au-delà de 45 heures/semaine. | Majoration minimale de 10 %. | 47 heures/semaine = 2 heures majorées. |
| Heures spécifiques | Travail de nuit, dimanche ou jours fériés. | Majoration selon contrat. | 8 heures un dimanche. |
8. Pourquoi bien déclarer ?
Une déclaration précise des heures présente de nombreux avantages :
- Éviter les litiges : En cas de désaccord ou de contrôle, tu disposes d’un justificatif clair.
- Respecter la loi : Les sanctions pour une mauvaise déclaration peuvent être sévères.
- Reconnaître le travail : Les heures majorées et spécifiques valorisent les efforts de ton assistant maternel.
9. Questions fréquentes
Q : Que faire en cas de désaccord sur les heures travaillées ?
R : Toujours privilégier le dialogue. Si un désaccord persiste, fais appel à un médiateur ou contacte Pajemploi.
Q : Puis-je appliquer une majoration supérieure à 10 % ?
R : Oui, une majoration plus élevée peut être fixée dans le contrat, en accord avec ton salarié.
Q : Comment déclarer les congés payés ?
R : Convertis les jours de congés en heures pour les inclure dans la déclaration mensuelle.
Conclusion
Embaucher une nounou ou un assistant maternel agréé implique des responsabilités administratives, mais avec une bonne compréhension des types d’heures (normales, complémentaires, majorées et spécifiques) et des règles de déclaration, tout devient plus simple. En tant qu’employeur, maîtriser ces aspects te permet non seulement de respecter la législation, mais aussi de maintenir une relation professionnelle et harmonieuse avec ton salarié.
En suivant ce guide, tu pourras :
- Éviter les erreurs de déclaration,
- Valoriser les efforts de ton assistant maternel,
- Assurer une gestion transparente et conforme à la loi.
Si tu es parent employeur, pense à vérifier régulièrement les évolutions des règles via Pajemploi ou auprès des services compétents. Et surtout, garde en tête que des déclarations précises et justes sont la clé d’une relation sereine avec ta nounou agréée.