Les salariés jouent un rôle essentiel dans l’économie française. Que ce soit en CDI, en CDD ou en intérim, ils bénéficient de droits bien définis en matière de rémunération, de protection sociale et de conditions de travail. En 2025, de nombreux changements impactent leur quotidien : évolution du SMIC, nouvelles cotisations sociales, dispositifs de formation et flexibilisation du marché de l’emploi.
Comprendre ces enjeux est crucial pour optimiser son salaire, anticiper ses droits et faire évoluer sa carrière. Cet article détaille tout ce que les salariés doivent savoir sur leur statut, leurs droits, leurs obligations et les tendances du marché du travail en France. Une analyse complète pour mieux s’informer et prendre les bonnes décisions dans un monde professionnel en constante évolution.

Table des matières
Définition et Statut des Salariés
Les salariés sont des travailleurs engagés par un employeur dans le cadre d’un contrat de travail, en échange d’une rémunération. Ce statut leur confère des droits spécifiques en matière de protection sociale, de conditions de travail et d’évolution professionnelle. En France, le droit du travail encadre strictement la relation entre les salariés et les employeurs, garantissant un cadre sécurisé et équilibré.
Un salarié est lié à son employeur par un lien de subordination, ce qui signifie qu’il doit respecter les instructions et directives de l’entreprise. En contrepartie, il bénéficie de garanties telles que le salaire minimum, les congés payés, la sécurité sociale et une protection contre les licenciements abusifs.
Il existe plusieurs types de contrats de travail pour les salariés, chacun avec ses spécificités :
- CDI (Contrat à Durée Indéterminée) : le contrat le plus courant, offrant une stabilité professionnelle.
- CDD (Contrat à Durée Déterminée) : limité dans le temps, souvent utilisé pour des missions temporaires.
- Contrat d’intérim : contrat temporaire via une agence d’intérim.
- Contrats en alternance (apprentissage ou professionnalisation) : permettant de combiner formation et travail.
Les salariés peuvent également être soumis à des conventions collectives, qui définissent des conditions de travail spécifiques à leur secteur d’activité. Ainsi, chaque salarié doit bien connaître ses droits pour mieux sécuriser sa carrière et son avenir professionnel.
Types de contrats pour les salariés
Les salariés peuvent être engagés sous différentes formes de contrats, notamment :
| Type de contrat | Durée | Particularités |
|---|---|---|
| CDI (Contrat à Durée Indéterminée) | Indéfinie | Forme la plus stable d’emploi |
| CDD (Contrat à Durée Déterminée) | Définie (6 à 24 mois) | Peut être renouvelé sous conditions |
| Intérim | Variable | Contrat temporaire via une agence d’intérim |
| Contrat d’apprentissage | 1 à 3 ans | Formation en alternance pour les jeunes |
| Contrat de professionnalisation | 6 mois à 2 ans | Formation et travail combinés |
Salaire et Rémunération des Salariés en 2025
Le salaire est un élément central pour les salariés, garantissant leur pouvoir d’achat et leur niveau de vie. En 2025, plusieurs évolutions impactent la rémunération des salariés en France, notamment l’augmentation du SMIC, la revalorisation de certaines primes et la mise en place de nouvelles exonérations sociales pour certaines entreprises.
Le SMIC en 2025 : Une Nouvelle Augmentation
Le SMIC (Salaire Minimum Interprofessionnel de Croissance) est réévalué chaque année pour suivre l’inflation et assurer un revenu minimum aux salariés. En 2025, il s’élève à :
| Année | Taux horaire | Montant mensuel (base 35h) |
|---|---|---|
| 2023 | 11,52 € | 1 747,20 € |
| 2024 | 11,65 € | 1 766,92 € |
| 2025 | 11,88 € | 1 801,84 € |
Cette hausse bénéficie principalement aux salariés des secteurs à bas salaire, notamment dans la grande distribution, la restauration et les services à la personne.
Les Différents Éléments de la Rémunération des Salariés
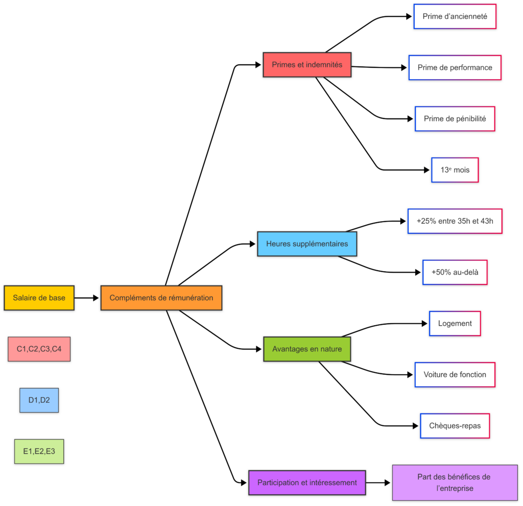
Outre le salaire de base, les salariés peuvent percevoir plusieurs compléments de rémunération :
- Primes et indemnités : prime d’ancienneté, de performance, de pénibilité ou encore 13ᵉ mois.
- Heures supplémentaires : majorées de +25 % entre 35h et 43h, et +50 % au-delà.
- Avantages en nature : logement, voiture de fonction, chèques-repas.
- Participation et intéressement : dispositifs permettant aux salariés de toucher une part des bénéfices de l’entreprise.

La rémunération des salariés évolue également en fonction des accords de branche et des négociations collectives, influençant les grilles salariales dans chaque secteur. En 2025, avec l’inflation et la hausse du coût de la vie, les revendications salariales sont plus que jamais au cœur des discussions entre employeurs et représentants des salariés.
Cotisations Sociales et Prélèvements Obligatoires
Les cotisations sociales et les prélèvements obligatoires sont des contributions prélevées sur les salaires afin de financer la protection sociale en France. Elles permettent aux salariés de bénéficier de la sécurité sociale, de l’assurance chômage, de la retraite, et des allocations familiales. Ces cotisations sont réparties entre l’employeur et le salarié, et leur montant varie selon le niveau de rémunération.
Les Principales Cotisations Sociales des Salariés
| Cotisation | Part employeur | Part salarié | Total |
|---|---|---|---|
| Assurance maladie, maternité, invalidité, décès | 13,30 % (ou 7,30 % si ≤ 2,5 SMIC) | – | 13,30 % |
| Assurance vieillesse | 8,55 % | 6,90 % | 15,45 % |
| Allocations familiales | 3,45 % (ou 5,25 % si > 3,5 SMIC) | – | 3,45 % |
| CSG-CRDS | – | 9,70 % | 9,70 % |
| Chômage | 4,05 % | – | 4,05 % |
Les Prélèvements sur le Salaire des Salariés
Les salariés voient leur salaire brut réduit par les prélèvements obligatoires, qui comprennent :
- La CSG (Contribution Sociale Généralisée) et la CRDS (Contribution pour le Remboursement de la Dette Sociale) : ces contributions financent la protection sociale. En 2025, elles s’élèvent à 9,70 % du salaire après abattement pour frais professionnels.
- Les cotisations chômage : elles financent les indemnités versées aux salariés en cas de perte d’emploi.
- Les cotisations retraite : elles garantissent une pension aux salariés lors de leur départ en retraite.
Impact des Cotisations Sociales sur le Salaire Net des Salariés
Les cotisations sociales sont essentielles pour maintenir un modèle social protecteur, mais elles diminuent le salaire net perçu par les salariés. Par exemple, un salarié payé 3 000 € brut verra environ 23 % de cotisations salariales prélevées, soit un salaire net avoisinant 2 310 €.
En 2025, le gouvernement envisage plusieurs réformes visant à alléger les charges sur les bas salaires et favoriser l’embauche. Cela pourrait avoir un impact direct sur le pouvoir d’achat des salariés et sur la compétitivité des entreprises.
Droit du Travail et Conditions d’Emploi
Le droit du travail encadre les relations entre les salariés et les employeurs. Il définit les règles en matière de temps de travail, de congés, de licenciement et de protection contre les discriminations.
Temps de travail et Heures supplémentaires
La durée légale du travail en France est de 35 heures par semaine. Toutefois, des aménagements sont possibles avec des accords d’entreprise ou de branche.
| Type d’heure | Majoration de salaire |
|---|---|
| De 35h à 43h | +25 % |
| Au-delà de 43h | +50 % |
Les salariés ont également droit à 5 semaines de congés payés par an, ainsi qu’à des jours fériés selon la convention collective applicable.
Évolution Professionnelle et Formation des Salariés
La formation continue est essentielle pour l’évolution des salariés. En France, plusieurs dispositifs permettent d’acquérir de nouvelles compétences et d’évoluer professionnellement.
Principaux dispositifs de formation
| Dispositif | Objectif | Public concerné |
|---|---|---|
| CPF (Compte Personnel de Formation) | Financer des formations qualifiantes | Tous les salariés |
| VAE (Validation des Acquis de l’Expérience) | Obtenir un diplôme via l’expérience | Salariés avec 1 an d’expérience |
| Pro-A | Reconversion ou promotion via la formation | Salariés en CDI |
| Congé de formation | Permettre une formation longue durée | Salariés en CDI ou CDD |
Ces dispositifs sont financés en partie par les employeurs et les organismes paritaires.
Licenciement et Fin de Contrat
La fin d’un contrat de travail peut être initiée par l’employeur (licenciement), par le salarié (démission) ou d’un commun accord (rupture conventionnelle).
Différentes formes de rupture de contrat
| Motif | Conditions | Indemnités |
|---|---|---|
| Licenciement économique | Suppression de poste | Indemnité légale de licenciement |
| Licenciement pour faute | Faute grave ou lourde | Pas d’indemnité sauf congés payés |
| Démission | Volonté du salarié | Pas d’indemnité sauf clause spécifique |
| Rupture conventionnelle | Accord salarié-employeur | Indemnité spécifique |
Le salarié licencié peut bénéficier de l’allocation chômage s’il a suffisamment cotisé.
Perspectives d’Avenir pour les Salariés en 2025
Avec l’évolution du marché du travail et des nouvelles technologies, les attentes des salariés changent. Voici quelques tendances clés pour les années à venir :
- Augmentation du télétravail : de plus en plus d’entreprises adoptent un modèle hybride.
- Flexibilité des horaires : adaptation des horaires de travail pour un meilleur équilibre vie pro/vie perso.
- Reconversion professionnelle : les formations en ligne et la montée de l’intelligence artificielle encouragent la reconversion.
- Revalorisation salariale : hausse progressive des salaires dans certains secteurs en tension (informatique, santé, BTP).
Conclusion
Le statut de salarié en France repose sur un équilibre entre droits et obligations, garantissant une protection sociale forte tout en assurant la contribution au financement des prestations collectives. En 2025, les évolutions du salaire minimum, des cotisations sociales et des prélèvements obligatoires ont un impact direct sur le pouvoir d’achat des salariés et la compétitivité des entreprises.
Si les augmentations du SMIC et des primes apportent une amélioration du revenu, la part des cotisations reste un enjeu central. La question du salaire net et de la réduction des charges sur les bas salaires fait l’objet de débats importants entre les partenaires sociaux. Par ailleurs, les dispositifs de formation continue et d’évolution professionnelle permettent aux salariés d’améliorer leur employabilité et d’accéder à de meilleures rémunérations.
Dans un contexte économique en mutation, les salariés doivent anticiper les changements, bien comprendre leur fiche de paie et se tenir informés des réformes sociales à venir. Face à une inflation persistante et à des besoins croissants en protection sociale, l’avenir du marché du travail dépendra des négociations entre employeurs, syndicats et gouvernement.