Avec l’essor des plateformes numériques, une révolution du travail s’est mise en place. Des millions de personnes à travers l’Europe gagnent leur vie grâce à ces plateformes, que ce soit en tant que livreurs, chauffeurs ou freelances. Mais derrière cette flexibilité se cachent souvent des conditions précaires : absence de droits sociaux, rémunération insuffisante, ou encore dépendance excessive à des algorithmes opaques.
Pour répondre à ces problématiques, l’Union européenne a adopté, en octobre 2024, une directive visant à encadrer le travail via les plateformes et à améliorer les droits des travailleurs. Voici un tour d’horizon de ce texte novateur, qui devrait profondément transformer le paysage du travail numérique.

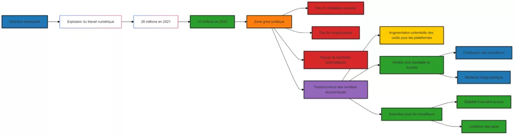
Pourquoi cette directive était attendue ?
Le travail via les plateformes numériques a explosé ces dernières années. En 2021, l’Union européenne estimait que près de 28 millions de personnes travaillaient de manière régulière via une plateforme, un chiffre qui pourrait atteindre 43 millions d’ici 2025.
Malgré ce développement rapide, les droits des travailleurs sont restés flous, créant une zone grise juridique où les plateformes s’appuyaient sur le statut d’indépendant pour limiter leurs responsabilités :
- Pas de cotisations sociales payées par les plateformes.
- Pas de congés payés ni d’assurance chômage.
- Risque de sanctions automatiques via des algorithmes mal contrôlés.

Cette directive vient combler ce vide en fixant des règles claires qui devront être appliquées dans tous les États membres.
Les étapes clés de la directive européenne
L’adoption de cette directive a été un processus complexe, jalonné de débats entre les institutions européennes, les États membres et les plateformes elles-mêmes.
| Date | Étape clé |
|---|---|
| 9 décembre 2021 | La Commission européenne propose un premier texte pour protéger les travailleurs. |
| Décembre 2023 | Un accord initial est trouvé, mais il est rejeté par le Comité des représentants. |
| 11 mars 2024 | Une nouvelle version est validée par les ministres de l’Emploi de l’UE. |
| 14 octobre 2024 | Le Conseil de l’Union européenne donne son feu vert final. |
| 2 décembre 2026 | Date limite pour que les États membres transposent la directive. |
Les grandes lignes de la directive
La directive repose sur plusieurs axes principaux destinés à protéger les droits des travailleurs tout en instaurant plus de transparence et de responsabilité pour les plateformes.
1. Présomption de salariat
L’un des piliers de cette directive est l’introduction d’une présomption de salariat. Concrètement, si un travailleur remplit certains critères (contrôle des horaires, outils fournis par la plateforme, dépendance économique), il sera considéré comme salarié, sauf si la plateforme prouve le contraire.
2. Transparence des algorithmes
Les algorithmes sont au cœur des décisions des plateformes, que ce soit pour attribuer les missions, fixer les rémunérations ou évaluer les travailleurs. La directive impose désormais aux plateformes de :
- Expliquer clairement comment les algorithmes fonctionnent.
- Donner la possibilité aux employés de remettre en question les décisions automatisées.
3. Déclaration obligatoire des missions
Chaque travail effectué via une plateforme devra être déclaré aux autorités compétentes de chaque État membre, afin de garantir une meilleure traçabilité et éviter le travail dissimulé.
4. Renforcement des droits sociaux
Les travailleurs des plateformes auront accès à des recours spécifiques en cas de litige, ainsi qu’à une protection contre le licenciement abusif.
5. Promotion de la négociation collective
La directive encourage la mise en place d’accords collectifs pour permettre aux travailleurs de négocier leurs conditions de travail de manière collective.

Impact attendu de la directive
L’adoption de cette directive devrait avoir des impacts majeurs sur les travailleurs, mais aussi sur les plateformes.
| Aspect | Impact pour les travailleurs | Impact pour les plateformes |
|---|---|---|
| Statut juridique | Plus de clarté sur leur situation (salarié ou indépendant). | Obligation de prouver l’indépendance des travailleurs. |
| Protection sociale | Accès à des droits comme les congés payés ou la retraite. | Risque d’augmentation des coûts liés aux cotisations. |
| Transparence algorithmes | Meilleure compréhension des décisions automatisées. | Adaptation nécessaire pour respecter les nouvelles règles. |
| Dialogue social | Possibilité de négocier des accords collectifs. | Obligation de s’ouvrir à de nouvelles pratiques. |
Quels défis pour les États membres ?
Les États membres ont jusqu’au 2 décembre 2026 pour transposer cette directive dans leur législation nationale. Cependant, cela représente un défi majeur pour plusieurs raisons :
- Adaptation des législations nationales : chaque pays devra ajuster ses lois pour y inclure les nouvelles mesures.
- Concertation avec les partenaires sociaux : syndicats et organisations patronales devront être impliqués dans le processus.
- Garantir l’application effective : il faudra mettre en place des mécanismes de contrôle pour s’assurer que les plateformes respectent ces nouvelles règles.
Les enjeux économiques et sociaux
Cette directive pourrait transformer en profondeur le modèle économique des plateformes. Si certaines d’entre elles pourraient voir leurs coûts augmenter, cela pourrait également encourager un modèle plus équitable et durable, favorisant la fidélisation des travailleurs et une meilleure image auprès du public.
Pour les travailleurs, c’est une avancée majeure qui pourrait leur offrir une meilleure stabilité financière et sociale, tout en limitant les abus liés à leur statut.

Résumé des mesures principales
| Mesure | Objectif |
|---|---|
| Présomption de salariat | Clarifier le statut des travailleurs et limiter les abus. |
| Transparence des algorithmes | Garantir des décisions justes et équitables. |
| Déclaration obligatoire des missions | Lutter contre le travail dissimulé. |
| Protection contre le licenciement abusif | Renforcer les droits des travailleurs en cas de conflit. |
| Promotion de la négociation collective | Permettre aux travailleurs de mieux défendre leurs intérêts. |
Conclusion : Une avancée majeure pour un travail numérique plus équitable
La directive européenne du 23 octobre 2024 marque un tournant dans la régulation du travail via les plateformes numériques. En posant des bases claires et solides, elle vise à mieux protéger les travailleurs, souvent vulnérables face à des pratiques opaques et un cadre juridique insuffisant.
Pour les travailleurs, c’est une véritable opportunité d’accéder à des droits sociaux, de clarifier leur statut et de bénéficier d’une plus grande transparence. Quant aux plateformes, elles sont invitées à repenser leurs modèles économiques pour s’inscrire dans une logique plus équitable et durable.
Le défi reste néanmoins de taille pour les États membres, qui doivent transposer ces mesures dans leurs législations nationales d’ici 2026. Mais une chose est sûre : cette directive représente un pas de géant vers une justice sociale adaptée aux réalités du travail numérique.