La réforme des retraites, c’est un sujet qui revient sans cesse sur le tapis. Depuis le vote de la loi en avril 2023, qui a fixé l’âge légal de départ à 64 ans, le débat reste intense. Entre les opposants à cette réforme et les ajustements qui pourraient être faits, c’est un véritable bras de fer. Alors, où en est-on vraiment ?

Les Retraites en 2024 : Enjeux, Débats et Perspectives d’Avenir pour le Système de Retraite Français
Les partenaires sociaux, clé du dialogue-Retraites
Pour le Premier ministre, c’est clair : les partenaires sociaux sont les mieux placés pour trouver des solutions aux problèmes liés aux retraites. Il a même mentionné qu’il faudrait « reprendre le dialogue ». Mais attention, la porte est à peine ouverte.
Retraites- La réforme de 2023 : Intouchable ?
L’un des points majeurs de cette discussion, c’est que le Premier ministre a martelé qu’il est « impératif de préserver l’équilibre durable » du système de retraite par répartition. En gros, pas question de revenir sur l’âge de départ à la retraite à 64 ans. C’est acté, et il n’y aura pas de marche arrière là-dessus.
Pour comprendre pourquoi cet âge de 64 ans est si important, il faut savoir que le système de retraite par répartition fonctionne sur un principe simple : les cotisations des actifs financent les pensions des retraités. Et avec le vieillissement de la population, cet équilibre est de plus en plus difficile à tenir. D’où l’urgence, selon le gouvernement, de maintenir cette réforme pour garantir la viabilité du système à long terme.
Voici un tableau récapitulatif des éléments clés sur l’âge de départ à la retraite à 64 ans et l’équilibre du système de retraite par catégorie :
| Point Clé | Détails |
|---|---|
| Position du Premier ministre | « Il est impératif de préserver l’équilibre durable » du système de retraite. Pas de retour sur l’âge de 64 ans. |
| Importance de l’âge de 64 ans | Cet âge est crucial pour maintenir l’équilibre du système de retraite par répartition. |
| Principe du système de répartition | Les cotisations des actifs financent les pensions des retraités. |
| Défi actuel | Vieillissement de la population rend difficile le maintien de l’équilibre. |
| Urgence de la réforme | Selon le gouvernement, il est urgent de maintenir la réforme pour garantir la viabilité du système à long terme. |
Des ajustements possibles-Retraites
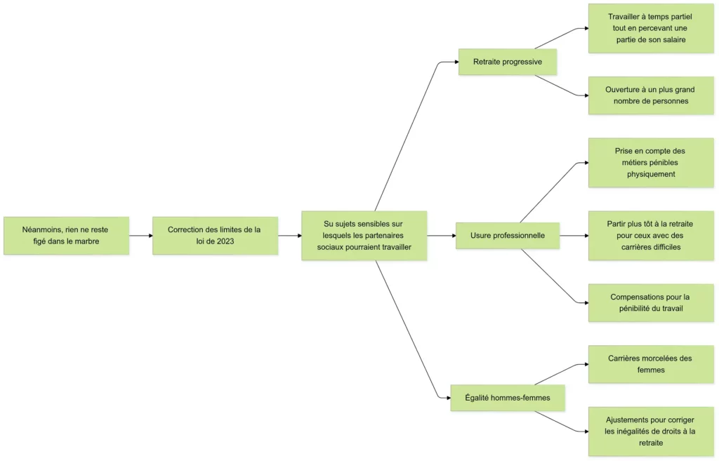
Néanmoins, rien ne reste figé dans le marbre. On peut encore ajuster certaines limites de la loi votée en 2023. Parmi les sujets sensibles sur lesquels les partenaires sociaux pourraient travailler, on peut citer :
- La retraite progressive permet de travailler à temps partiel tout en touchant une partie de sa pension. Cette option attire les employés qui préfèrent éviter un arrêt brutal de leur activité professionnelle et souhaitent réduire progressivement leur rythme de travail. Des ajustements à venir pourraient rendre ce dispositif accessible à un plus grand nombre de salariés.
- L’usure professionnelle : Certains métiers sont particulièrement pénibles physiquement. Le débat autour de la prise en compte de cette usure professionnelle est donc crucial. L’idée serait de permettre à ceux qui ont eu des carrières très dures de partir plus tôt à la retraite, ou d’obtenir des compensations pour la pénibilité de leur travail.
- L’égalité hommes-femmes : C’est un autre gros morceau. Aujourd’hui, les femmes sont souvent pénalisées par des carrières morcelées (congés maternité, temps partiels) qui réduisent leurs droits à la retraite. Des ajustements pourraient permettre de corriger ces inégalités.

Le rôle de l’Assemblée nationale-Retraites
Les partenaires sociaux ne sont pas les seuls à avoir leur mot à dire dans cette histoire. L’Assemblée nationale, avec ses nouvelles compositions politiques, va aussi jouer un rôle majeur dans les discussions à venir. Et certains partis sont bien décidés à faire sauter la réforme de 2023.
Le Nouveau Front populaire (NFP) et le RN montent au créneau-Retraites
Dès juillet 2024, les députés de La France insoumise (membres du NFP) ont annoncé leur intention de déposer une proposition de loi pour abroger la réforme des retraites votée en 2023. Pour eux, il est hors de question de laisser passer cette augmentation de l’âge de départ à la retraite à 64 ans.
Le Rassemblement national (RN) ne compte pas rester en retrait. En septembre 2024, ils ont également déposé leur propre proposition de loi pour revenir sur cette réforme. Ce qui montre bien que ce dossier des retraites est loin d’être enterré.
Voici un tableau résumant les intentions des partis politiques concernant la réforme des retraites :
| Date | Parti | Action | Détails |
|---|---|---|---|
| Juillet 2024 | La France insoumise (NFP) | Proposition de loi pour abroger la réforme | Opposition à l’augmentation de l’âge de départ à 64 ans |
| Septembre 2024 | Rassemblement national (RN) | Proposition de loi pour revenir sur la réforme | Montre que le dossier des retraites est toujours actif |
Les prochaines étapes législatives / Retraite 2025 et 2026
Un autre moment clé où ce débat pourrait revenir sur le devant de la scène, c’est lors de l’examen du projet de loi de financement de la sécurité sociale. Ce projet de loi, qui est discuté chaque année, fixe les grandes orientations budgétaires pour la sécurité sociale, y compris les retraites. Ce sera donc une nouvelle occasion pour les partisans de l’abrogation de la réforme de tenter d’y insérer des amendements.
Les députés du NFP et du RN, ainsi que d’autres opposants à la réforme, pourraient essayer d’influencer le texte pour qu’il revienne sur les décisions de 2023. Autant dire que le débat sur les retraites va continuer à faire couler beaucoup d’encre.
Un avenir encore incertain
Alors, que faut-il retenir de tout ça ? D’un côté, le gouvernement ne semble pas prêt à revenir sur l’essentiel de la réforme de 2023, en particulier l’âge de départ à 64 ans. Mais de l’autre, des ajustements sur des questions comme la pénibilité, la retraite progressive ou l’égalité hommes-femmes sont encore sur la table.
Les partenaires sociaux joueront un rôle clé dans les négociations, mais l’Assemblée nationale, où les opposants à la réforme de 2023 restent fermes, aura également son mot à dire. Le prochain épisode du feuilleton des retraites ne tardera donc pas à arriver.
- Maintien de la réforme de 2023 : Le gouvernement ne prévoit pas de revenir sur l’essentiel de la réforme, notamment l’âge de départ à la retraite fixé à 64 ans.
- Ajustements possibles : Des discussions sont encore en cours concernant des sujets comme la pénibilité, la retraite progressive et l’égalité hommes-femmes.
- Négociations à venir : Les partenaires sociaux auront un rôle clé dans les négociations.
- Opposition à la réforme : L’Assemblée nationale comprend des opposants déterminés à lutter contre la réforme de 2023.
- Prochaines étapes : De nouveaux développements concernant la réforme des retraites sont attendus prochainement.
Conclusion :
Le sujet des retraites est loin d’être clos. Entre les possibles ajustements proposés par les partenaires sociaux et les tentatives d’abrogation par les opposants à la réforme, on est loin d’avoir trouvé un terrain d’entente. Ce qui est certain, c’est que les discussions autour de l’âge de départ et de la justice sociale des retraites vont continuer à animer le débat politique en 2024 et au-delà.