Le gouvernement a décidé d’accélérer les choses : le SMIC (Salaire Minimum Interprofessionnel de Croissance) va augmenter de 2 % dès le 1er novembre 2024. C’est une hausse anticipée, ce qui est assez rare, et elle vise à aider les travailleurs à affronter l’inflation qui fait grimper les prix de tout un peu partout.
Alors, pourquoi cette hausse maintenant ? Que va-t-on toucher en plus chaque mois ? Et quelles sont les implications pour les jeunes, les DOM-TOM et les entreprises ? Allez, on t’explique tout dans un langage clair et direct !

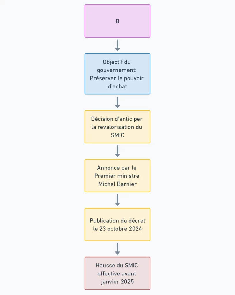
Pourquoi cette revalorisation anticipée du SMIC ?
La revalorisation du SMIC suit d’habitude un calendrier fixe, souvent en janvier. Mais cette année, vu les hausses de prix (alimentation, énergie, transports…), le gouvernement a décidé de prendre de l’avance. L’idée, c’est de permettre aux salariés les plus modestes de garder un peu plus de pouvoir d’achat, malgré les augmentations des prix.
En octobre, le Premier ministre Michel Barnier a donc annoncé cette hausse anticipée du SMIC. Le décret, publié le 23 octobre 2024, a officialisé tout ça. En gros, cette augmentation vient avant la revalorisation classique de janvier, qui pourrait être ajustée en fonction des prévisions d’inflation et de la conjoncture économique.

Quels sont les nouveaux montants du SMIC en novembre 2024 ?
Alors, passons aux chiffres ! Au 1er novembre 2024, le SMIC horaire brut passe de 11,65 € à 11,88 €. C’est une augmentation de 23 centimes par heure, ce qui représente 1,97 % de hausse. En termes de salaire mensuel, cela se traduit par des montants bruts pour les différentes durées de travail. Voici un petit tableau pour rendre tout ça plus visuel :
| Durée de travail | SMIC brut avant (janvier 2024) | SMIC brut après (novembre 2024) | Augmentation mensuelle |
|---|---|---|---|
| 35 heures (standard) | 1 766,92 € | 1 801,80 € | +34,88 € |
| 39 heures (10 % de majoration) | 1 989,04 € | 2 028,31 € | +39,27 € |
| 39 heures (25 % de majoration) | 2 019,33 € | 2 059,20 € | +39,87 € |
Cette augmentation, même si elle peut sembler modeste, apporte un coup de pouce. Ça peut faire la différence pour couvrir quelques dépenses de plus chaque mois.
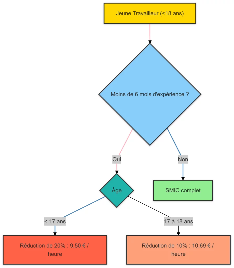
Spécificités pour les jeunes travailleurs
Si tu es jeune, de moins de 18 ans par exemple, tu n’es pas tout à fait au même taux que les adultes. Le Code du travail prévoit en effet des abattements pour les jeunes travailleurs, en fonction de l’âge et de l’expérience. Voici comment ça se passe :
- Moins de 17 ans : réduction de 20 % du SMIC horaire, soit 9,50 € de l’heure.
- 17 à 18 ans : réduction de 10 %, soit 10,69 € de l’heure.
Ces taux s’appliquent si tu as moins de 6 mois d’expérience dans la branche d’activité où tu travailles. Cet ajustement permet aux jeunes de démarrer dans le monde du travail tout en touchant un salaire qui respecte des normes minimales.

Qu’en est-il pour les DOM-TOM, notamment à Mayotte ?
Dans les DOM-TOM, le SMIC a aussi été revu. Par exemple, à Mayotte, le SMIC horaire brut est passé de 8,80 € à 8,98 € dès le 1er novembre. Cela signifie qu’un salarié qui travaille 35 heures par semaine à Mayotte touche désormais un SMIC mensuel brut de 1 361,97 €. Cette différence de taux s’explique par les disparités de coût de la vie entre la métropole et les territoires d’outre-mer.
Les implications pour les entreprises : ajustement des cotisations et réductions
Pour les entreprises, cette hausse du SMIC implique quelques ajustements, notamment au niveau des cotisations patronales. En général, les employeurs peuvent bénéficier de réductions sur certaines cotisations (comme l’assurance maladie ou les allocations familiales) pour les salaires qui ne dépassent pas certains seuils. Ces seuils sont calculés sur la base du SMIC.
Pour l’instant, ces seuils restent basés sur un SMIC de 11,52 € (celui en vigueur en janvier 2024). Mais les employeurs doivent tout de même mettre à jour leurs paramètres pour la réduction générale de cotisations patronales (RGCP) en prenant en compte le nouveau taux du SMIC.
Le gouvernement pourrait aussi choisir de ne pas appliquer cette hausse anticipée dans les calculs pour la RGCP de 2024. C’est encore en débat, donc les entreprises attendent des précisions.

Quels sont les impacts sur le pouvoir d’achat des salariés ?
L’augmentation du SMIC, on l’a dit, est faite pour contrer les effets de l’inflation sur le pouvoir d’achat des salariés. En augmentant le salaire minimum, l’objectif est que les travailleurs puissent continuer à faire face aux dépenses courantes (alimentation, logement, transport) malgré les hausses de prix. C’est une manière de garantir un minimum vital pour les plus bas salaires.
Pour les salariés qui gagnent un peu plus que le SMIC, cependant, cette revalorisation n’entraîne pas automatiquement une augmentation. En effet, la loi française interdit aux entreprises de prévoir des clauses d’indexation automatique des salaires sur le SMIC, pour éviter des hausses en cascade qui pourraient déstabiliser l’économie. Les augmentations pour ces salaires-là dépendront donc de la politique salariale de chaque entreprise.
Récapitulatif : les montants de la hausse du SMIC au 1er novembre 2024
Pour bien résumer, voici les chiffres clés de cette revalorisation du SMIC en novembre 2024 :
| Élément | Montant au 1er novembre 2024 |
|---|---|
| SMIC horaire brut (métropole) | 11,88 € |
| SMIC mensuel brut (35 h) | 1 801,80 € |
| SMIC horaire brut à Mayotte | 8,98 € |
| Minimum garanti | 4,22 € |
| Taux réduit pour jeunes (-17 ans) | 9,50 € |
| Taux réduit pour jeunes (17-18) | 10,69 € |
En conclusion
Cette hausse du SMIC en novembre 2024 de 2 % est une bonne nouvelle pour les salariés, même si elle reste modeste. Elle aide les travailleurs à mieux faire face à la hausse des prix, mais elle ne change pas le quotidien de tous ceux qui gagnent au-dessus du SMIC.
Pour les entreprises, il y a quelques ajustements à prévoir, notamment dans la mise à jour des grilles salariales et des cotisations. C’est une situation à suivre de près, car les décisions autour de la réduction générale de cotisations patronales (RGCP) ne sont pas encore totalement fixées.
Au final, ce changement du SMIC apporte un peu d’air pour les bas salaires et pose les bases pour une réflexion sur l’évolution des salaires en France. Que tu sois salarié, jeune travailleur, ou employeur, cette hausse du SMIC aura son petit impact et pourrait bien ouvrir la voie à des discussions autour des hausses à venir en janvier 2025 !
[…] d’achat, un thème de plus en plus sensible avec la hausse des prix. Le taux horaire brut du SMIC est ainsi passé de 11,65 € à 11,88 €. Ce n’est peut-être pas une énorme différence […]