La protection sociale complémentaire, ça vous parle ? Pas toujours facile à comprendre, mais c’est un sujet essentiel pour tous les salariés en France. Ça regroupe les dispositifs qui viennent compléter ce que la Sécurité sociale nous offre, surtout en matière de santé et de prévoyance. Avec l’échéance de 2025 qui approche, on a intérêt à s’y pencher sérieusement.

Comprendre la Protection Sociale Complémentaire
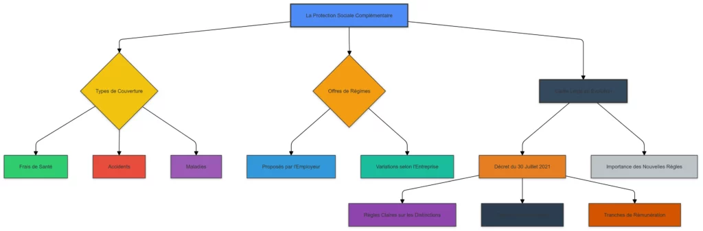
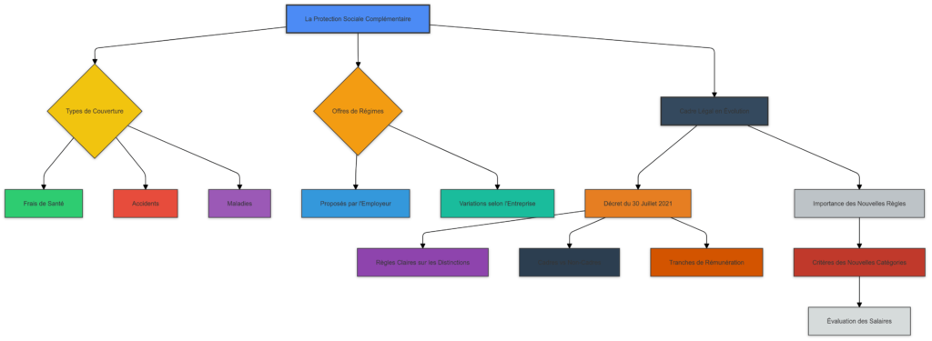
La protection sociale complémentaire, c’est quoi au juste ? En gros, ça inclut tout ce qui nous permet d’être mieux couverts en cas de frais de santé, d’accidents ou de maladies. Il y a des régimes de complémentaire santé souvent proposés par l’employeur, mais les choix peuvent varier d’une entreprise à l’autre.

Cadre Légal en Évolution
La législation sur ce sujet a pas mal changé, surtout avec le décret du 30 juillet 2021. Ce texte a introduit des règles claires concernant les distinctions entre cadres et non-cadres ainsi que des tranches de rémunération. Ces nouvelles règles sont super importantes pour savoir qui a droit à quoi !
Pourquoi la Fin de la Période Transitoire Est Cruciale ?
On a bénéficié d’une période de transition pour s’adapter à ces changements. Mais attention, à partir du 1er janvier 2025, il faudra que toutes les entreprises soient en ordre de marche. Cela signifie que toutes les mises à jour des contrats et des accords doivent être faites d’ici là.
Qu’est-ce que ça Change pour les Employeurs ?
Les employeurs ont un rôle majeur à jouer. Voici quelques étapes qu’ils doivent suivre :
- Vérifier les Accords Collectifs : Ils doivent s’assurer que tous les accords respectent les nouvelles règles.
- Mettre à Jour les Contrats : Les contrats d’assurance doivent être adaptés pour répondre aux nouvelles normes.
- Informer les Salariés : La communication est clé pour expliquer les changements aux employés.
Actions à Mener Avant 2025
| Action | Détails |
|---|---|
| Vérification des Accords | Confirmer que les accords collectifs respectent les nouvelles conditions légales. |
| Mise à Jour des Contrats | Adapter les contrats d’assurance aux exigences actuelles. |
| Communication avec les Salariés | Informer les employés des changements et de leurs impacts. |
Nouvelles Catégories Objectifs
Le décret a mis en place de nouvelles catégories pour mieux s’y retrouver.

Cadres et Non-Cadres
La distinction entre cadres et non-cadres devient plus précise. Cela a des conséquences directes sur l’accès à la protection sociale. En général, les cadres bénéficient de régimes plus avantageux que les non-cadres. C’est une question d’équité, et ça mérite d’être examiné de près !
Tranches de Rémunération
Les tranches de rémunération sont également essentielles. À partir de 2025, les entreprises doivent s’assurer que la classification des employés est à jour, afin que chacun ait accès à une couverture adaptée à son salaire.
Critères des Nouvelles Catégories
| Critère | Explication |
|---|---|
| Cadres | Salariés répondant aux critères des cadres. |
| Non-Cadres | Salariés qui ne sont pas considérés comme cadres. |
| Seuils de Rémunération | Définis par rapport au plafond de la Sécurité sociale pour déterminer l’éligibilité. |
Les Différents Dispositifs de Protection Sociale Complémentaire
La protection sociale complémentaire ne se limite pas à la complémentaire santé. Voici un petit tour d’horizon des principaux dispositifs :
- Complémentaire Santé : Pour couvrir les frais médicaux que la Sécurité sociale ne rembourse pas. Ça peut inclure des consultations, des médicaments, des frais d’hospitalisation, etc.
- Prévoyance : Ça assure un revenu si vous ne pouvez pas travailler à cause d’une maladie ou d’un accident. Les contrats peuvent être souscrits par l’employeur ou de façon individuelle.
- Assurance Dépendance : Pour faire face aux coûts liés à la perte d’autonomie. C’est un sujet sensible qui mérite d’être anticipé.
Importance de la Complémentaire Santé
Avec les coûts de santé qui explosent, la complémentaire santé est devenue incontournable. Les employeurs doivent offrir un régime qui permet aux employés d’accéder facilement aux soins.
Importance de la Prévoyance
La prévoyance est cruciale pour maintenir un certain niveau de vie en cas d’incapacité de travail. C’est un filet de sécurité indispensable. Les entreprises doivent s’assurer que leurs employés sont bien couverts.
Rôle de l’Employeur dans la Protection Sociale Complémentaire
Les employeurs ont un rôle clé à jouer. Voici ce qu’ils doivent faire :
- Sélection des Contrats : Choisir des contrats qui répondent aux besoins des employés.
- Négociation des Accords : Collaborer avec les représentants du personnel pour établir des accords justes.
- Suivi et Évaluation : Évaluer régulièrement l’efficacité des dispositifs en place.
Rôle des Employeurs
| Rôle | Détails |
|---|---|
| Sélection des Contrats | Choisir des contrats d’assurance adaptés aux besoins des salariés. |
| Négociation des Accords | Travailler avec les représentants pour des accords équilibrés. |
| Suivi et Évaluation | Vérifier l’efficacité des dispositifs et ajuster les offres si nécessaire. |
Impact sur le Bien-Être des Salariés
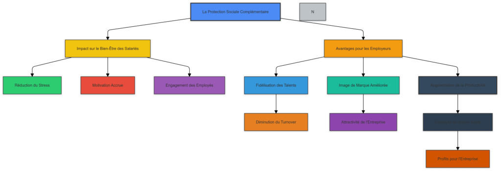
Une bonne protection sociale complémentaire a un impact direct sur le bien-être des salariés. Cela réduit le stress lié à la santé et à la sécurité financière. Des employés sereins sont souvent plus motivés et engagés.

Avantages pour les Employeurs
Investir dans la protection sociale peut sembler coûteux, mais les retours sur investissement peuvent être considérables :
- Fidélisation des Talents : Un bon régime aide à retenir les talents et à diminuer le turnover.
- Image de Marque Améliorée : Une entreprise qui prend soin de ses employés renforce son attractivité.
- Productivité : Des employés en bonne santé et heureux sont plus productifs, ce qui profite à l’ensemble de l’entreprise.
Conclusion : Soyez Prêt pour les Changements
En résumé, la protection sociale complémentaire d’entreprise est un enjeu crucial pour le bien-être des salariés et la conformité des entreprises. Avec la fin de la période transitoire prévue pour fin 2024, il est impératif que les entreprises prennent des mesures proactives pour s’adapter aux nouvelles exigences réglementaires. Cela garantit non seulement le respect de la législation, mais aussi une meilleure couverture pour les salariés. Un audit régulier des pratiques et une communication claire avec les employés sont essentiels pour assurer une transition fluide et bénéfique pour toutes les parties impliquées.
Résumé
- Date Limite : 31 décembre 2024 pour les mises à jour.
- Critères Importants : Distinction entre cadres et non-cadres, et tranches de rémunération.
- Impact pour les Employés : Reclassification et ajustements des garanties.
En prenant ces mesures, les entreprises respecteront non seulement la législation, mais garantiront également le bien-être de leurs salariés. C’est un vrai plus pour tout le monde !
FAQ sur la Protection Sociale Complémentaire
1. Qu’est-ce que la protection sociale complémentaire ?
La protection sociale complémentaire regroupe les dispositifs qui viennent compléter les remboursements de la Sécurité sociale, notamment en matière de santé et de prévoyance. Elle inclut des assurances santé, des contrats de prévoyance, et des régimes de dépendance.
2. Qui est concerné par la protection sociale complémentaire ?
Tous les salariés en France sont concernés. Depuis le décret de 2021, les entreprises doivent offrir une couverture adaptée en fonction de la classification de leurs employés (cadres et non-cadres) et de leur tranche de rémunération.
3. Quels sont les principaux dispositifs de protection sociale complémentaire ?
Les principaux dispositifs incluent :
- Complémentaire santé : Couvre les frais médicaux non remboursés par la Sécurité sociale.
- Prévoyance : Assure un revenu en cas d’incapacité de travail due à une maladie ou un accident.
- Assurance dépendance : Couvre les coûts liés à la perte d’autonomie.
4. Quelles sont les obligations des employeurs concernant la protection sociale complémentaire ?
Les employeurs doivent vérifier et adapter les accords collectifs pour qu’ils respectent les nouvelles législations, informer les salariés des dispositifs en place et choisir des contrats d’assurance adaptés aux besoins des employés.
5. Pourquoi est-il important d’investir dans la protection sociale complémentaire ?
Investir dans la protection sociale complémentaire contribue au bien-être des salariés, réduit le stress lié aux questions de santé et de sécurité financière, et peut augmenter la productivité et la fidélisation des talents au sein de l’entreprise.
[…] de rentrer dans le vif du sujet, il me semble utile de revenir sur ce qu’est exactement la protection sociale complémentaire. En gros, c’est ce qui vient s’ajouter à la protection de base qu’offre la Sécurité […]