Le projet de loi de financement de la Sécurité sociale PLFSS 2025 suscite de vifs débats avec sa proposition de réforme de la journée de solidarité. Introduite il y a près de deux décennies, cette mesure, qui oblige les salariés à travailler une journée supplémentaire sans rémunération, pourrait être étendue et renommée. Mais quelles sont les implications réelles de ce projet pour les salariés, les employeurs et la société ? Voici une analyse approfondie pour comprendre les enjeux de cette réforme.

Table des matières
Un retour sur les origines de la journée de solidarité – PLFSS 2025
La journée de solidarité est née en 2004, dans un contexte de crise humanitaire : la canicule de 2003 avait causé des milliers de décès, notamment parmi les personnes âgées. La réponse de l’État fut d’instaurer une journée de travail supplémentaire pour financer la prise en charge des personnes dépendantes.
Les principes fondateurs – PLFSS
- Pour les salariés : une obligation de travailler 7 heures supplémentaires non rémunérées.
- Pour les employeurs : une contribution Solidarité autonomie (CSA) de 0,30 % sur les salaires bruts.
Ce dispositif a été validé par le Conseil d’État en 2007, qui l’a qualifié d’obligation civique normale. Mais malgré son objectif solidaire, la journée de solidarité a toujours été source de controverses, notamment en raison de son caractère contraignant et de l’absence de rémunération pour les salariés.
Les changements proposés par le PLFSS 2025
Le PLFSS 2025 propose une refonte du dispositif, visant à renforcer le financement de la dépendance dans un contexte de vieillissement de la population. Voici les deux grandes mesures envisagées :
1. Passage de 7 à 14 heures de travail non rémunéré
- Pour les salariés mensualisés : 14 heures de travail (soit l’équivalent de 2 jours non rémunérés).
- Pour les cadres au forfait en jours : passage de 1 jour à 2 jours supplémentaires non rémunérés.
- Les salariés à temps partiel verront cette durée proratisée selon leur contrat de travail.
2. Augmentation de la CSA à 0,60 %
Actuellement fixée à 0,30 %, la contribution patronale pourrait doubler pour atteindre 0,60 % des salaires bruts. L’objectif affiché est de soutenir la branche autonomie face à l’augmentation des dépenses liées à la prise en charge des personnes âgées et des personnes en situation de handicap.

Modalités d’application : ce qui pourrait changer
Les modalités actuelles de la journée de solidarité, bien que souples, imposent des contraintes organisationnelles importantes pour les entreprises. Voici ce qui pourrait être maintenu ou modifié dans le cadre de la réforme :
Modalités actuelles
Les entreprises disposent de plusieurs options pour organiser la journée de solidarité :
- Travailler un jour férié : par exemple, le lundi de Pentecôte.
- Supprimer un jour de RTT.
- Fractionner les heures sur plusieurs jours, en ajoutant un petit temps de travail quotidien.
Changements envisagés – PLFSS 2025
L’amendement au PLFSS propose de nouvelles règles :
- Le dispositif pourrait être rebaptisé « contribution de solidarité par le travail ».
- Les modalités resteraient définies par un accord collectif (entreprise ou branche) ou, à défaut, par l’employeur après consultation du comité social et économique (CSE).
- Les heures supplémentaires pourraient être effectuées à tout moment de l’année, sauf le 1ᵉʳ mai (et, en Alsace-Moselle, certains jours fériés religieux).
Ces ajustements visent à rendre le dispositif plus flexible tout en respectant les particularités locales et sectorielles.
Impact sur les salariés et les employeurs
La réforme proposée aurait des conséquences significatives sur le monde du travail. Analysons les répercussions principales pour chaque partie prenante.
Pour les salariés
- Charge de travail accrue : passer de 7 à 14 heures de travail non rémunéré représente une augmentation de l’effort sans compensation financière.
- Perte de repos : certains devront travailler un jour férié ou de RTT, ce qui réduit leur temps de récupération.
- Ressentiment potentiel : travailler gratuitement, même pour une cause noble, pourrait générer des frustrations, surtout si les modalités sont imposées sans concertation.
Pour les employeurs – PLFSS 2025
- Coût indirect : bien que la CSA soit exclusivement patronale, l’organisation des heures supplémentaires engendre des frais administratifs.
- Tensions sociales : la mise en place de ces mesures risque d’aggraver le climat social, notamment dans les grandes entreprises ou les secteurs syndiqués.
- Complexité organisationnelle : les entreprises devront revoir leurs accords collectifs ou instaurer des consultations avec le CSE pour respecter la nouvelle législation.
Pour l’État
- Renforcement des ressources : en doublant les heures travaillées et le taux de la CSA, le gouvernement espère dégager des fonds supplémentaires pour la branche autonomie.
- Défi d’acceptabilité : rebaptiser le dispositif pourrait atténuer les critiques, mais le fond de la réforme reste contraignant et potentiellement impopulaire.
Comparatif : avant/après la réforme
| Critères | Accords ou décisions employeur | Proposition PLFSS 2025 |
|---|---|---|
| Durée pour salariés | 7 heures | 14 heures |
| Durée pour cadres | 1 jour | 2 jours |
| Contribution patronale (CSA) | 0,30 % | 0,60 % |
| Modalités | Idem. | Idem |
| Impact financier pour l’État | 2,8 milliards €/an | 5,6 milliards €/an (estimation) |
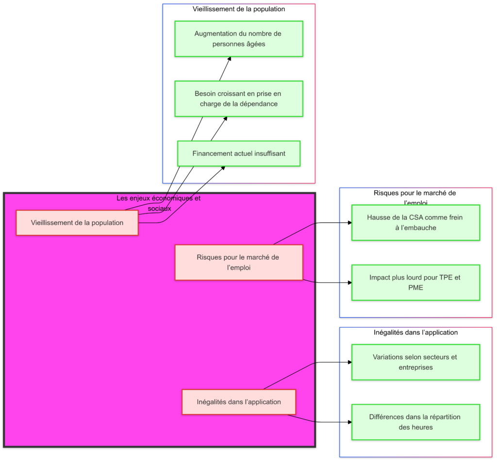
Les enjeux économiques et sociaux – PLFSS 2025
Vieillissement de la population
La France fait face à une augmentation rapide du nombre de personnes âgées, entraînant une hausse des besoins en matière de prise en charge de la dépendance. Le financement actuel, bien qu’essentiel, ne suffit plus à couvrir ces dépenses croissantes.
Inégalités dans l’application
Les modalités de mise en œuvre varient largement selon les secteurs et les entreprises. Certains salariés peuvent perdre un jour férié, tandis que d’autres voient leurs heures réparties sur l’année, créant des disparités dans l’effort demandé.
Risques pour le marché de l’emploi
La hausse de la CSA pourrait représenter un frein à l’embauche pour certaines entreprises, particulièrement les TPE et PME, qui peinent déjà à absorber les charges sociales.

Étapes législatives à venir – PLFSS 2025
Le texte sera examiné au Sénat entre le 18 et le 26 novembre 2024. S’il est adopté, il devra encore passer par les débats en commission mixte paritaire avant une éventuelle entrée en vigueur en 2025. Les syndicats et les organisations patronales surveillent de près ces discussions, prêtes à défendre leurs positions.
Conclusion : une réforme nécessaire mais contestée
Le PLFSS 2025 vise à répondre à des besoins croissants en matière de dépendance, mais ses propositions, bien que solidaires, soulèvent des questions. Le doublement des heures non rémunérées et l’augmentation de la CSA risquent d’amplifier les tensions sociales, tout en imposant un effort significatif aux salariés et aux employeurs.
Le défi sera de trouver un équilibre entre solidarité nationale et acceptabilité sociale, sans alourdir excessivement le poids des contraintes pour les acteurs économiques.
[…] cet article, nous allons décortiquer chaque aspect du PASS 2025, des montants actualisés à leurs répercussions concrètes sur la paie. Que vous soyez DRH, […]