En 2024, un véritable cap est franchi pour le secteur de la métallurgie en France avec l’entrée en vigueur de la nouvelle convention collective nationale. Ce texte, très attendu, introduit des changements majeurs dans plusieurs domaines, impactant aussi bien les entreprises que les salariés. Que vous soyez employeur, cadre ou ouvrier, il est crucial de saisir les tenants et aboutissants de cette réforme pour mieux anticiper les ajustements à venir.
La nouvelle convention propose des avancées importantes, notamment en matière de classification des emplois, de droits sociaux et de formation, renforçant ainsi la compétitivité et les protections des travailleurs.

Contexte et nécessité de la réforme
La métallurgie représente une part essentielle de l’économie française. Cependant, face aux défis posés par l’évolution technologique, la digitalisation, et la mondialisation, il devenait urgent de mettre à jour les accords existants. La convention de 1979, bien que toujours en vigueur, ne répondait plus aux besoins actuels du secteur. Ainsi, cette nouvelle convention collective 2024 vise à rendre le secteur plus compétitif tout en garantissant une meilleure protection des salariés.
Pourquoi cette réforme ?
Le monde de l’industrie, notamment celui de la métallurgie, est en pleine mutation. L’arrivée de nouvelles technologies comme l’Industrie 4.0, le besoin de recruter et de former des talents, ainsi que les enjeux environnementaux ont mis en évidence les lacunes des anciens textes réglementaires. Les objectifs de cette réforme sont donc clairs :
- Ajuster le cadre légal aux nouvelles réalités du marché du travail
- Mieux encadrer les relations entre employeurs et salariés.
- Favoriser la compétitivité des entreprises tout en assurant une meilleure qualité de vie au travail.
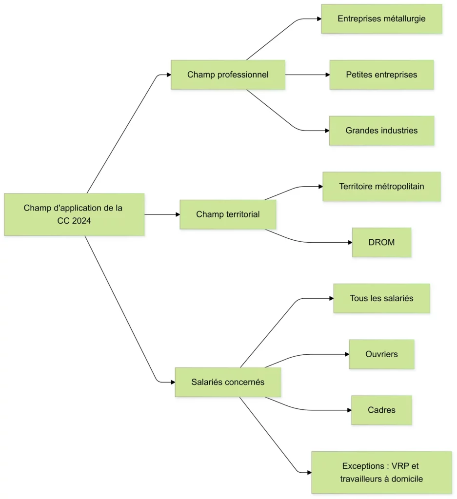
Champ d’application de la convention collective 2024

Champ d’application professionnel
La nouvelle convention collective concerne toutes les entreprises du secteur de la métallurgie définies par l’Accord national de 1979. Ce champ inclut donc un large éventail de professions, allant des petites entreprises artisanales aux grandes industries. Les entreprises concernées sont celles qui travaillent le métal sous toutes ses formes, qu’il s’agisse de la fabrication, la transformation ou l’assemblage de pièces métalliques.
Champ d’application territorial
Comme pour les conventions précédentes, la nouvelle convention collective de 2024 s’applique sur tout le territoire métropolitain français. Cependant, certains ajustements peuvent être prévus pour les entreprises situées dans les départements et régions d’outre-mer (DROM).
Salariés concernés
Tous les salariés des entreprises entrant dans le champ d’application sont couverts par cette convention. Cela inclut aussi bien les ouvriers, les employés, les techniciens, les agents de maîtrise, ainsi que les cadres. Toutefois, il existe des exceptions : par exemple, les VRP (voyageurs représentants placiers) et les travailleurs à domicile ne sont pas couverts par cette convention, sauf mention spécifique.
Les grandes évolutions en matière de salaires et de classifications
L’une des évolutions majeures de cette convention concerne les grilles salariales et les classifications des salariés. Dans l’ancienne convention, les salaires et les classifications étaient souvent jugés trop complexes et peu transparents. Avec la réforme de 2024, l’objectif est de simplifier et rendre plus lisibles ces éléments essentiels du contrat de travail.
Grille des coefficients pour les cadres et non-cadres
Les nouveaux coefficients sont conçus pour mieux refléter les responsabilités et les qualifications des salariés, qu’ils soient cadres ou non-cadres. En pratique, cette grille permettra aux entreprises de mieux valoriser l’expérience, les compétences techniques et managériales de leurs employés. Cela favorisera également la mobilité interne et encouragera la formation continue.
Évolution salaries
L’évolution des salaires sera désormais basée sur des critères plus objectifs, comme l’ancienneté, les compétences acquises, et les performances individuelles. L’objectif est de rendre les augmentations de salaire plus transparentes et d’inciter les salariés à développer leurs compétences au fil du temps.
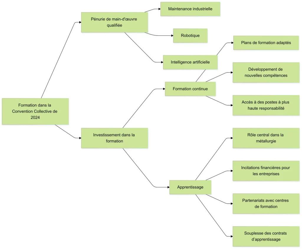
La formation professionnelle : un levier essentiel pour l’avenir

La formation est un autre volet crucial de la convention collective de 2024. Le secteur de la métallurgie doit faire face à une pénurie de main-d’œuvre qualifiée, notamment dans des domaines comme la maintenance industrielle, la robotique, et l’intelligence artificielle. Pour pallier ce manque, la convention encourage fortement les entreprises à investir dans la formation continue et l’apprentissage.
Formation continue
Les entreprises seront tenues de proposer des plans de formation adaptés aux besoins de chaque salarié. L’objectif est de permettre à tous les employés de développer de nouvelles compétences et de rester compétitifs sur le marché du travail. La formation continue sera également un critère pour accéder à des postes à plus haute responsabilité.
Apprentissage
L’apprentissage joue un rôle central dans la métallurgie, et la convention de 2024 renforce ce dispositif. Elle prévoit des incitations financières pour les entreprises qui embauchent des apprentis et encourage la création de partenariats avec des centres de formation. Les contrats d’apprentissage bénéficieront d’une plus grande souplesse, permettant une meilleure intégration des jeunes dans le secteur.
Les nouveautés sur le temps de travail et les conditions de travail
Le temps de travail et les conditions de travail sont également réformés dans cette nouvelle convention collective. L’objectif est de trouver un équilibre entre la productivité des entreprises et la qualité de vie des salariés.
Temps de travail
La convention collective 2024 introduit de nouvelles mesures concernant la flexibilité du temps de travail. Les horaires modulés sont encouragés, permettant aux entreprises d’adapter le temps de travail en fonction de leur charge d’activité, tout en respectant les règles sur la durée maximale hebdomadaire et les jours de repos.
Amélioration des conditions de travail
Les entreprises devront également porter une attention particulière aux conditions de travail. Cela inclut notamment la sécurité sur les lieux de travail, mais aussi des mesures pour améliorer le bien-être des salariés, comme la création d’espaces de détente ou la promotion du télétravail pour les postes qui le permettent.
Conclusion : Une réforme pour moderniser le secteur de la métallurgie
En conclusion, la nouvelle convention collective de la métallurgie 2024 est un outil essentiel pour moderniser le secteur et le rendre plus compétitif. Elle apporte des évolutions majeures en matière de salaire, de formation, de temps de travail, et de conditions de travail. Cette réforme reflète la volonté du secteur de s’adapter aux défis technologiques tout en garantissant une meilleure qualité de vie pour les salariés. Les entreprises du secteur devront rapidement s’approprier ces nouvelles règles pour assurer leur développement et celui de leurs collaborateurs.
[…] le cadre de la convention collective de la métallurgie, des efforts sont déployés pour renforcer cette égalité, en […]