Dans le monde du travail, la liberté d’expression est une pierre angulaire des droits des salariés. Elle leur permet d’exprimer leurs idées, leurs critiques et leurs opinions, que ce soit dans le cadre professionnel ou en dehors. Cependant, ce droit n’est pas absolu : il s’arrête là où commence l’abus. Insultes, diffamations ou propos excessifs peuvent rapidement faire basculer une situation et donner lieu à des sanctions, voire un licenciement.
Mais attention, un licenciement prononcé pour un motif lié à l’exercice non abusif de cette liberté est considéré comme nul, car la liberté d’expression est une liberté fondamentale. Les récentes décisions judiciaires, comme celles rendues par la Cour de cassation en novembre 2024, illustrent l’importance d’un cadre clair pour protéger les droits des salariés tout en maintenant une certaine discipline au sein des entreprises.
Dans cet article, nous plongeons au cœur de ces questions en explorant les principes légaux, les cas concrets récents et les bonnes pratiques pour éviter les écueils liés à cette problématique délicate. Que vous soyez employeur ou salarié, découvrez comment naviguer avec justesse dans ce terrain sensible.

1. Qu’est-ce que la liberté d’expression en entreprise ?
La liberté d’expression est protégée par le Code du travail et constitue une liberté fondamentale. Chaque salarié peut exprimer ses idées, critiques ou opinions tant que cela ne dépasse pas les limites du respect et des bonnes pratiques professionnelles.
Exemple :
Un salarié critiquant les décisions de son employeur dans un cadre privé ou professionnel sans insultes ni diffamations exerce sa liberté d’expression. En revanche, des propos injurieux ou dégradants peuvent être considérés comme abusifs.
2. Cadre juridique : Ce que dit la loi
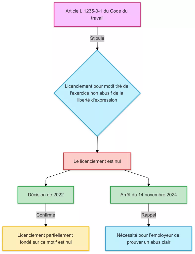
L’article L.1235-3-1 du Code du travail stipule qu’un licenciement pour un motif tiré de l’exercice non abusif de la liberté d’expression est nul. Ce droit s’appuie sur plusieurs jurisprudences récentes :
- Décision de 2022 : La Cour de cassation a confirmé que même un licenciement partiellement fondé sur un tel motif est nul.
- Arrêt du 14 novembre 2024 : Deux affaires distinctes ont rappelé la nécessité pour l’employeur de prouver un abus clair.

3. Cas pratiques de jurisprudence récente
| Date | Affaire | Décision |
|---|---|---|
| Février 2022 | Salarié critiquant des processus internes | Licenciement annulé : Propos jugés non abusifs. |
| Juin 2022 | Salariée contestant une évaluation professionnelle | Nullité confirmée : L’exercice non abusif de sa liberté d’expression a été reconnu. |
| Novembre 2024 | Critiques ouvertes sur la direction | Licenciement invalidé : L’employeur n’a pas prouvé le caractère injurieux ou diffamatoire des propos. |
Ces décisions montrent que les juges accordent une grande importance à la liberté d’expression et exigent une preuve solide d’abus pour valider un licenciement.
4. Limites à respecter : Quand parle-t-on d’abus ?
L’abus de liberté d’expression est défini comme :
- Propos injurieux : Attaques personnelles ou insultes.
- Diffamation : Répandre des informations non fondées pour nuire.
- Excès : Critiques virulentes qui déstabilisent le fonctionnement de l’entreprise.
Exemple concret :
Un salarié qualifiant ses collègues de « nuls » dans un mail adressé à plusieurs personnes pourrait être accusé d’abus, surtout si ces propos causent un trouble au sein de l’équipe.
5. Licenciement et lettre de motivation : Les clés pour éviter les erreurs
Pour l’employeur :
- La lettre de licenciement doit mentionner clairement les faits reprochés.
- Si un abus de la liberté d’expression est invoqué, il doit être démontré et détaillé.
- La motivation de la lettre fixe les limites du litige, ce qui signifie que tout oubli ou imprécision peut jouer en faveur du salarié.
6. Conséquences d’un licenciement nul
En cas de nullité du licenciement, le salarié peut choisir entre :
- Réintégration au poste : Avec une indemnité couvrant les salaires non perçus depuis le licenciement.
- Indemnités spécifiques : En cas d’impossibilité de réintégration, l’employeur doit verser :
- Une indemnité correspondant à au moins 6 mois de salaire.
- Les indemnités de rupture habituelles (préavis, congés payés, etc.).
| Type d’indemnité | Montant minimum | Conditions |
|---|---|---|
| Indemnité pour nullité | 6 mois de salaire minimum | Licenciement basé sur un motif illégal. |
| Salaires non perçus | Total des salaires manqués | En cas de réintégration. |
| Indemnités de préavis | Variable selon contrat | Si réintégration impossible. |
7. Les erreurs fréquentes des employeurs
Les employeurs commettent souvent des erreurs dans les cas de licenciement pour propos abusifs :
- Absence de preuves tangibles : Les juges demandent des preuves solides des abus reprochés.
- Motivation imprécise de la lettre : Un simple oubli peut suffire à annuler la procédure.
- Confusion entre critiques et injures : Toutes les critiques ne sont pas abusives.
Bonnes pratiques :
- Documenter chaque incident avec des preuves écrites ou des témoignages.
- Être précis et factuel dans les reproches formulés dans la lettre de licenciement.
8. Enjeux financiers et stratégiques
Un licenciement nul peut avoir des répercussions importantes pour l’entreprise :
- Coût financier élevé : Entre indemnités et frais juridiques, l’impact peut être lourd.
- Atteinte à la réputation : Un conflit ouvert sur la liberté d’expression peut ternir l’image d’une entreprise, notamment auprès des syndicats et des salariés.

Conclusion : Un équilibre à trouver
En 2024, la liberté d’expression des salariés reste un pilier fondamental du droit du travail. Toutefois, elle ne doit pas être confondue avec le droit de dire ou faire n’importe quoi. Employeurs et salariés doivent trouver un équilibre entre expression libre et respect des règles professionnelles.
Que vous soyez salarié ou employeur, comprendre vos droits et obligations est essentiel pour éviter les conflits et assurer un climat de travail sain et respectueux.