À la fin d’un Contrat à Durée Déterminée (CDD), le salarié se voit remettre un solde de tout compte. Ce document, qui récapitule les sommes dues par l’employeur, est essentiel pour garantir que tous les droits du salarié soient respectés. Que ce soit l’indemnité de précarité, les congés payés non pris, ou les remboursements éventuels, chaque élément doit être calculé avec précision. Voici un guide pratique pour comprendre, calculer et vérifier votre solde de tout compte en toute transparence.

Qu’est-ce que le solde de tout compte en CDD ?
Le solde de tout compte est une attestation de toutes les sommes versées au salarié lors de la rupture de son contrat. Il inclut :
- Le salaire dû jusqu’à la fin du contrat.
- L’indemnité de fin de contrat, souvent appelée indemnité de précarité.
- L’indemnité compensatrice de congés payés.
- Les éventuels remboursements de frais.
Astuce : Conservez toujours une copie de votre solde de tout compte et vérifiez chaque montant mentionné avant de signer.
Calculer les indemnités de fin de CDD
1. Indemnité de précarité
- En général, l’indemnité de précarité s’élève à 10 % de la rémunération brute totale perçue pendant le CDD. Elle est versée pour compenser la précarité de l’emploi, sauf si le contrat débouche sur un CDI ou dans certains cas d’exceptions légales (par exemple, contrat saisonnier).
Formule de calcul :
Calcul de l’Indemnité de Précarité
L’indemnité de précarité est calculée en prenant 10 % de la rémunération brute totale perçue pendant la durée du CDD. Voici la formule :
Par exemple, si la rémunération brute totale est de 12 000 €, alors l’indemnité de précarité sera calculée de cette manière :
2. Indemnité compensatrice de congés payés
- Si le salarié n’a pas pu prendre tous ses congés, l’employeur doit verser une indemnité compensatrice, qui représente généralement 10 % de la rémunération brute totale. Cette indemnité est obligatoire, même si le salarié a terminé son contrat sans prendre les congés restants.
Formule de calcul :
Indemnité de congés payés = Rémunération brute totale × 10 %
Cela signifie que l’indemnité est calculée en prenant le montant total brut de la rémunération et en appliquant un taux de 10 %.
3. Remboursements de frais
- Tous les frais avancés par le salarié pour l’entreprise (déplacements, repas, etc.) doivent être remboursés sur présentation de justificatifs. Ces remboursements sont en plus des indemnités mentionnées ci-dessus.
Tableau récapitulatif des indemnités à la fin d’un CDD
| Type d’indemnité | Montant | Conditions d’obtention |
|---|---|---|
| Indemnité de précarité | 10 % de la rémunération brute totale | Due si pas de CDI à la suite du CDD |
| Indemnité compensatrice de congés | 10 % de la rémunération brute | Due si congés non pris |
| Remboursement de frais | Variable selon les frais avancés | Sur présentation de justificatifs |
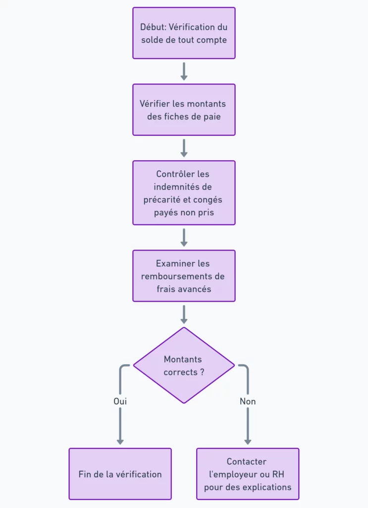
Comment vérifier son solde de tout compte ?
- Comparer les montants : Vérifiez que les montants correspondent à ceux figurant dans vos fiches de paie mensuelles.
- Contrôler les indemnités : Assurez-vous que les indemnités de précarité et de congés payés non pris sont bien incluses.
- Examiner les remboursements de frais : Vérifiez que tous les frais avancés pendant le contrat ont bien été remboursés.
- Demander des explications si nécessaire : Si des montants semblent incorrects, contactez votre employeur ou le service des ressources humaines pour obtenir des clarifications.

Délai de contestation du solde de tout compte
Le salarié a le droit de contester son solde de tout compte dans un délai de six mois après sa signature. Cela signifie que même si vous avez signé le document, vous pouvez revenir sur les sommes perçues si vous identifiez une erreur ou un oubli.
À savoir : En cas de litige persistant, il est possible de saisir le Conseil de Prud’hommes pour obtenir une régularisation.
Tableau des délais de contestation
| Type d’indemnité | Délai de contestation | Motifs de contestation |
|---|---|---|
| Indemnité de précarité | 6 mois après la signature | Montant incorrect, omission |
| Congés payés | 6 mois après la signature | Non prise en compte des congés |
| Autres remboursements | 6 mois après la signature | Remboursement non effectué |
Exemples de calculs pour illustrer
Supposons un salarié ayant travaillé pendant 6 mois avec un salaire brut mensuel de 2 000 €. Il a perçu un total de 12 000 € de rémunération brute et n’a pas pris de congés payés.
Indemnité de précarité :
12 000 € × 10 % = 1 200 €
Indemnité compensatrice de congés payés :
12 000 € × 10 % = 1 200 €
Total du solde de tout compte :
1 200 € (précarité) + 1 200 € (congés) = 2 400 €
Documents obligatoires à la fin d’un CDD
En plus du solde de tout compte, l’employeur doit fournir certains documents au salarié pour assurer ses droits, notamment pour l’accès au chômage :
- Certificat de travail : Ce document mentionne les dates de début et de fin du contrat, ainsi que la nature de l’emploi occupé.
- Attestation Pôle Emploi : Document indispensable pour que le salarié puisse faire valoir ses droits au chômage.
- Relevé de solde de tout compte : Ce document doit être détaillé et permettre au salarié de vérifier chaque montant.
Tableau des documents à fournir
| Document | Utilité |
|---|---|
| Certificat de travail | Atteste de la période d’emploi et de la fonction |
| Attestation Pôle Emploi | Permet de bénéficier des droits au chômage |
| Relevé de solde de tout compte | Détaille toutes les sommes versées lors de la fin du CDD |
Conclusion
La fin d’un CDD est une étape où chaque détail compte pour s’assurer que les droits du salarié soient bien respectés. En suivant ce guide, vous serez en mesure de calculer précisément les indemnités et de vérifier votre solde de tout compte, tout en ayant en tête vos droits en cas de contestation.
Textes de loi et références
Legifrance
Code du travail : article L1234-20
Principe, délai de dénonciation
Code du travail : article L1471-1
Prescription de l’action en justice
Code du travail : articles D1234-7 et D1234-8
Procédure
[…] dans plusieurs décennies, voire des siècles, sans nécessiter d’extraction de nouvelles ressources naturelles. Ce processus de recyclage permet de réduire l’empreinte carbone de chaque […]