Le licenciement économique est une réalité délicate à gérer, autant pour l’entreprise que pour les salariés. Entre les impératifs de réorganisation, les contraintes financières et les impacts humains, chaque étape demande une attention particulière. Parmi les priorités, la prévention des risques psychosociaux (RPS) occupe une place centrale. Ces risques, souvent invisibles, peuvent affecter la santé mentale des salariés, aggraver les tensions et même engendrer des conflits.
Dans cet article, nous allons explorer en détail les obligations des employeurs, les droits des salariés et les mesures à mettre en œuvre pour prévenir les RPS dans le cadre d’un plan de sauvegarde de l’emploi (PSE). Vous découvrirez également des solutions concrètes pour allier performance économique et responsabilité sociale. Que vous soyez employeur ou salarié, ce guide vous apportera les réponses essentielles à vos questions.

Comprendre le licenciement économique et ses impacts
Qu’est-ce qu’un licenciement économique ?
Le licenciement économique est une rupture du contrat de travail décidée par l’employeur pour des motifs non liés au salarié. Ces motifs incluent :
- Difficultés économiques : baisse significative du chiffre d’affaires ou perte d’exploitation.
- Mutation technologique : introduction d’outils ou de procédés rendant certains postes obsolètes.
- Réorganisation nécessaire : restructuration pour maintenir la compétitivité.
- Cessation d’activité : fermeture de l’entreprise ou d’un site.
Ces décisions, bien qu’économiquement justifiées, provoquent souvent un stress important chez les salariés concernés et dans l’ensemble de l’entreprise.
Impacts psychologiques sur les salariés
Les licenciements économiques affectent :
- La santé mentale : anxiété, perte de confiance, dépression.
- Les relations professionnelles : tensions accrues entre collègues ou avec la direction.
- La productivité résiduelle : baisse de motivation chez les salariés restants.
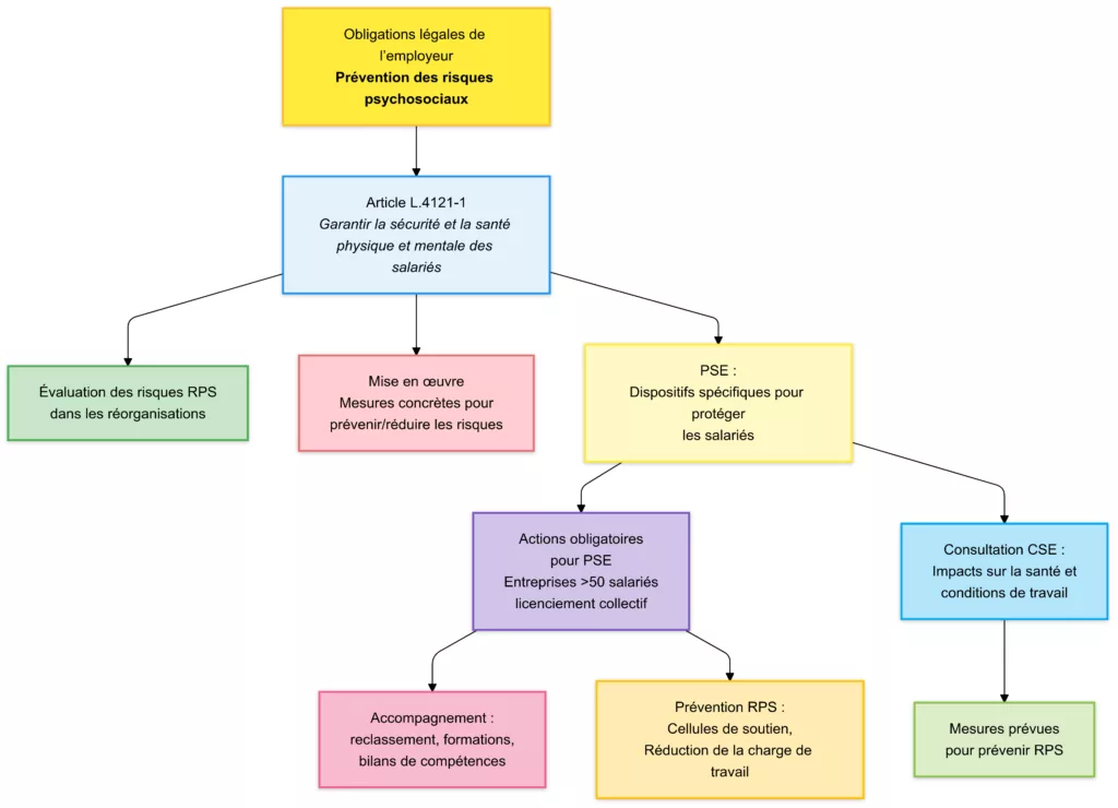
Les obligations légales de l’employeur
Prévention des risques psychosociaux
L’article L.4121-1 du Code du travail impose à l’employeur de garantir la sécurité et la santé physique et mentale de ses salariés. Cela inclut :
- L’évaluation des RPS dans le cadre de la réorganisation.
- La mise en œuvre de mesures concrètes pour prévenir et réduire ces risques.
Dans le cadre d’un plan de sauvegarde de l’emploi (PSE), cette obligation se traduit par l’intégration de dispositifs spécifiques pour protéger les salariés.
Rôle du plan de sauvegarde de l’emploi (PSE)
Le PSE est obligatoire dans les entreprises d’au moins 50 salariés en cas de licenciement collectif. Il doit inclure :
- Des mesures d’accompagnement : reclassement, formations, bilans de compétences.
- Des dispositifs de prévention des RPS : cellules de soutien psychologique, réduction temporaire de la charge de travail.
Consultation obligatoire du CSE
Il est nécessaire de consulter le comité social et économique (CSE) sur :
- Les impacts du projet de licenciement sur la santé et les conditions de travail.
- Les mesures prévues pour prévenir les RPS.

Les mesures concrètes pour prévenir les RPS
Pour être efficaces, les mesures de prévention des RPS doivent être adaptées à la situation spécifique de l’entreprise. Voici quelques exemples :
| Mesure | Description |
|---|---|
| Cellule d’assistance psychologique | Mise à disposition d’un service d’écoute et de soutien disponible 24h/24 pour les salariés. |
| Consultations médicales renforcées | Organisation de visites avec le médecin du travail pour évaluer l’état de santé des salariés. |
| Réduction de la charge de travail | Aménagement des horaires pour limiter le stress lié aux incertitudes professionnelles. |
| Formation et reconversion | Programmes de formation pour aider les salariés à se repositionner sur le marché du travail. |
| Amélioration de la communication | Réunions régulières pour informer les salariés sur l’avancement du projet et répondre à leurs questions. |
Ces mesures doivent être précisées dans le PSE et validées par l’administration lors de l’homologation.
Les jurisprudences récentes et leur impact
Le rôle du Conseil d’État
Dans plusieurs décisions récentes, le Conseil d’État a clarifié les obligations des employeurs en matière de prévention des RPS dans les PSE. Notamment :
- En mars 2023, il a jugé qu’un PSE ne contenant aucune mesure de prévention des RPS ne peut pas être homologué.
- En octobre 2024, il a confirmé que la consultation du CSE sur les RPS ne nécessite pas d’avis spécifique, mais doit être intégrée dans l’avis global sur le projet.
Ces jurisprudences renforcent l’importance de traiter les RPS comme une composante essentielle des réorganisations.

Les erreurs à éviter pour l’employeur
Pour limiter les risques de contentieux, voici les principales erreurs à éviter :
- Ignorer les RPS : Sous-estimer l’impact psychologique des licenciements est une faute grave.
- Fournir des mesures vagues : Les dispositifs doivent être concrets, mesurables et adaptés à la réalité de l’entreprise.
- Mal informer le CSE : Une documentation incomplète ou tardive peut entraîner l’annulation du PSE.
- Négliger les salariés restants : La prévention des RPS concerne l’ensemble des collaborateurs, pas seulement ceux qui partent.
Les droits des salariés
Accès aux dispositifs d’accompagnement
Les salariés concernés par un licenciement économique ont droit à :
- Un accompagnement individuel : bilans de compétences, orientation vers des formations.
- Un soutien psychologique : accès aux cellules d’écoute mises en place par l’employeur.
Recours en cas de manquement
Les salariés peuvent saisir les juridictions compétentes si :
- Le PSE ne contient pas de mesures suffisantes pour prévenir les RPS.
- La consultation du CSE a été irrégulière.
Les avantages d’une prévention efficace des RPS
Pour l’employeur
- Réduction des risques de contentieux.
- Amélioration de l’image de l’entreprise auprès des salariés et du public.
- Maintien d’un climat social serein.
Pour les salariés
- Une meilleure résilience face aux changements.
- Des perspectives d’évolution ou de reconversion grâce à des mesures adaptées.
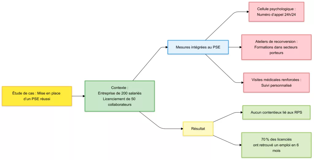
Étude de cas : mise en place d’un PSE réussi
Contexte
Une entreprise de 200 salariés subit une baisse significative de son chiffre d’affaires. Elle doit licencier 50 collaborateurs et élabore un PSE.
Mesures intégrées au PSE
- Cellule psychologique : Un numéro d’appel est mis en place, accessible 24h/24.
- Ateliers de reconversion : Des formations dans des secteurs porteurs sont proposées.
- Visites médicales renforcées : Chaque salarié concerné bénéficie d’un suivi personnalisé.
Résultat
- Aucun contentieux lié aux RPS.
- 70 % des salariés licenciés ont retrouvé un emploi dans les 6 mois.

Conclusion
Gérer un licenciement économique est un défi majeur, tant pour les employeurs que pour les salariés. L’intégration de mesures de prévention des risques psychosociaux (RPS) dans un plan de sauvegarde de l’emploi (PSE) n’est pas seulement une obligation légale : c’est une preuve d’engagement envers le bien-être des collaborateurs, même dans des moments difficiles.
Un PSE bien construit, avec des dispositifs clairs et concrets, ne protège pas seulement les salariés : il préserve également l’image de l’entreprise et le climat social. Les outils tels que l’assistance psychologique, les formations de reconversion et les consultations renforcées du CSE permettent de limiter les impacts négatifs des réorganisations, tout en respectant la dignité des personnes concernées.
En anticipant les risques et en adoptant une approche humaine, l’entreprise montre qu’elle sait allier performance économique et responsabilité sociale. Parce qu’au-delà des chiffres, ce sont les personnes qui restent au cœur de chaque organisation.