Dans le domaine industriel, et particulièrement dans la métallurgie, la question du salaire est loin d’être simple. On ne parle pas juste d’un chiffre : le salaire dépend d’un système de classification bien défini, qui repose sur les compétences, les responsabilités et l’expérience de chaque salarié. C’est un système structuré, garanti par des conventions collectives qui régulent la rémunération selon des critères stricts. Mais alors, comment fonctionnent exactement cette classification et ses impacts sur le salaire ? Décryptons ensemble ces deux notions essentielles pour mieux comprendre les rouages de la métallurgie.

Classification dans la Métallurgie : Qu’est-ce que c’est ?
La classification, c’est le système qui place chaque salarié dans un niveau hiérarchique en fonction de ses compétences techniques, de son autonomie et de sa responsabilité. La métallurgie est une industrie complexe qui regroupe de nombreux métiers, depuis les ouvriers jusqu’aux cadres experts. Pour s’y retrouver, les conventions collectives ont établi une échelle de classification en plusieurs niveaux, permettant de définir le poste de chacun et, en conséquence, son salaire minimum.

Chaque niveau de classification est associé à des compétences spécifiques et des responsabilités. Par exemple :
- Un ouvrier débutant occupe le Niveau 1 où il est souvent sous la supervision d’un supérieur et effectue des tâches simples.
- Un technicien confirmé au Niveau 3 sera plus autonome et responsable de tâches techniques plus complexes.
- Un cadre supérieur au Niveau 6 gère des équipes et prend des décisions stratégiques, influençant directement les processus de production.
Les Critères de Classification
- Compétences techniques : Les connaissances nécessaires pour effectuer les tâches.
- Autonomie : La capacité du salarié à travailler sans supervision constante.
- Complexité des tâches : Certaines tâches exigent des compétences spécifiques et un haut niveau de précision.
- Initiative : La capacité à résoudre des problèmes et proposer des améliorations.
- Expérience et formation : Certaines classifications exigent des diplômes spécifiques ou plusieurs années d’expérience.
| Niveau de Classification | Description | Exemples de Compétences |
|---|---|---|
| 1 | Opérateur débutant | Tâches simples sous supervision |
| 2 | Technicien | Connaissances de base, suivi de procédures |
| 3 | Technicien confirmé | Autonome, tâches techniques variées |
| 4 | Cadre junior | Gestion de petits projets |
| 5 | Cadre confirmé | Gestion d’équipe, haut niveau d’expertise |
| 6 | Cadre supérieur | Stratégie, prise de décision |
La classification permet aux salariés de visualiser leurs possibilités d’évolution, ce qui est motivant pour progresser et acquérir de nouvelles compétences.
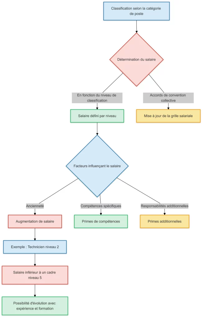
Salaire dans la Métallurgie : Un Système Bien Réglementé
Dans le secteur de la métallurgie, le salaire est fixé selon le niveau de classification du salarié, mais aussi par des accords de convention collective qui définissent des grilles de salaires pour chaque catégorie de poste. Cette grille salariale, actualisée régulièrement, vise à assurer une équité salariale pour les travailleurs en fonction de leur expertise et de leurs responsabilités.
Le salaire minimum varie donc en fonction du niveau de classification et peut être augmenté par des éléments comme l’ancienneté, les compétences spécifiques, ou des primes pour des responsabilités additionnelles. Par exemple, un technicien au niveau 2 touchera un salaire inférieur à celui d’un cadre confirmé au niveau 5, mais pourra évoluer avec l’expérience et les formations.

Exemple de Grille Salariale en Métallurgie :
| Niveau de Classification | Salaire Minimum (€) | Avantages |
|---|---|---|
| 1 | 1 700 | Prime d’ancienneté |
| 2 | 1 900 | Avantages en nature (logement) |
| 3 | 2 200 | Prime de rendement |
| 4 | 2 800 | Participation aux bénéfices |
| 5 | 3 500 | Prime de responsabilité |
| 6 | 4 200 | Avantages sociaux complets |
Les grilles de salaires sont réévaluées lors de négociations annuelles entre les représentants syndicaux et les employeurs. Les évolutions prennent en compte des facteurs comme :
- L’inflation : pour préserver le pouvoir d’achat des salariés.
- Les performances économiques : si l’industrie connaît une croissance ou des difficultés, cela peut influencer la grille.
- Les nouvelles compétences : l’introduction de technologies peut justifier des hausses pour les postes qualifiés.
Classification et Salaire : Une Relation Indissociable
La classification dans la métallurgie ne détermine pas uniquement le niveau hiérarchique, mais influence directement la rémunération. C’est simple : plus un salarié est classifié à un niveau élevé, plus il est rémunéré. Toutefois, le salaire ne se résume pas qu’à la classification ; il existe également des éléments supplémentaires, comme :
- Les primes d’ancienneté : pour récompenser la fidélité.
- Les bonus de performance : basés sur les résultats atteints.
- Les bénéfices naturels : tels qu’un véhicule ou un logement de fonction.
Les Facteurs Clés de l’Évolution Salariale :
- Grille salariale : Chaque niveau de classification a son salaire minimum.
- Évolution professionnelle : En montant en classification, un salarié voit son salaire augmenter.
- Primes spécifiques : Parfois accordées pour des responsabilités additionnelles.
| Facteur | Effet sur le Salaire | Exemples de Primes/Avantages |
|---|---|---|
| Ancienneté | Augmentation progressive | Prime d’ancienneté, jours de congés |
| Performance | Bonus additionnels | Prime de rendement, bonus sur objectif |
| Classification | Salaire minimum selon le niveau | Selon la grille salariale collective |
| Compétences Spéciales | Montée en classification rapide | Rémunération spéciale pour expertise rare |
Ce système encourage les salariés à gravir les échelons, à développer leurs compétences, et à viser des postes plus responsables pour accéder à une rémunération plus élevée.
Limites et Points Forts du Système de Classification dans la Métallurgie
Les Avantages :
- Équité : Les salaires sont basés sur des critères objectifs.
- Évolution : La classification offre une progression claire pour les employés.
- Protection des droits : Grâce aux conventions collectives, les travailleurs bénéficient d’une structure sécurisée.
Les Limites :
- Rigidité : Le système peut manquer de souplesse pour des profils atypiques.
- Inégalités géographiques : Dans certaines régions, les salaires peuvent être moins compétitifs.
- Accès limité aux jeunes diplômés : Les jeunes peuvent avoir du mal à accéder aux niveaux élevés sans expérience.
Nouvelles Réformes et Evolution du Système
Les avancées technologiques, comme l’automatisation et la transition écologique, influencent directement le secteur de la métallurgie. Cela impose une réévaluation des compétences, ce qui peut donner lieu à des ajustements dans les grilles de classification et de salaire. De nouvelles compétences comme la maintenance de systèmes automatisés ou la gestion de la durabilité deviennent recherchées.
| Réforme ou Tendance | Impact sur la Classification | Impact sur le Salaire |
|---|---|---|
| Digitalisation des processus | Création de nouvelles classifications | Salaires plus élevés pour les profils tech |
| Écologie industrielle | Compétences en durabilité requises | Primes pour les spécialistes écologiques |
| Technologies avancées | Formation continue recommandée | Avantages pour les salariés formés |
Les réformes sont un levier de modernisation et d’adaptation qui permet à la métallurgie de rester compétitive face aux défis de demain.
Conclusion : Un Système Structuré et Équitable
La métallurgie repose sur un système de classification rigoureux et de salaire progressif qui donne une vision claire aux salariés pour évoluer dans leur carrière. Comprendre comment fonctionnent ces mécanismes est essentiel pour les employés comme pour les employeurs, car cela permet de construire une relation de travail basée sur la transparence et la reconnaissance des compétences.
Ainsi, pour chaque salarié de la métallurgie, progresser dans cette classification est non seulement une manière d’obtenir une rémunération plus élevée, mais aussi d’accéder à de nouveaux avantages et responsabilités. La combinaison de la classification et des grilles salariales conventionnelles assure aux salariés un environnement de travail équitable et motivant.
Convention collective nationale de la métallurgie du 7 février 2022 – Étendue par arrêté du 14 décembre 2022 JORF 22 décembre 2022
Legifrance
Etendue par arrêté du 14 décembre 2022 JORF 22 décembre 2022
IDCC
3248
Signataires
Fait à :
Fait à Paris, le 7 février 2022. (Suivent les signatures.)
Organisations d’employeurs :
UIMM,
Organisations syndicales des salariés :
FGMM CFDT ; FCM FO ; FCMTM CFE-CGC,
Numéro du BO
2022-29
[…] l’architecture durable, comment il contribue à réduire l’empreinte écologique des bâtiments, et pourquoi les architectes le préfèrent souvent pour leurs projets les plus […]
[…] le terrain, comprend une multitude de professions variées : métallier, menuisier en aluminium, technicien en bureau d’études, conducteur de travaux, chef de chantier, entre autres. Ces professions, […]
[…] aux événements et en découvrant les formations adaptées, vous ouvrez les portes d’un secteur stratégique, dynamique et porteur d’avenir. Ne manquez pas l’occasion de faire partie de cette révolution […]
[…] En métallurgie, il reflète les spécificités de la Convention collective nationale de la métallurgie, qui inclut des éléments particuliers comme les primes, les heures supplémentaires et les […]
[…] secteur de la métallurgie est l’un des piliers de l’industrie française. Avec des compétences pointues et des […]