Dans un secteur aussi stratégique que la métallurgie, où l’innovation et la compétitivité sont au cœur des préoccupations, le dialogue social joue un rôle central. Il ne s’agit pas simplement d’échanger entre employeurs et salariés, mais bien de construire un cadre équilibré pour répondre aux enjeux économiques, sociaux et environnementaux. Ce système structuré repose sur des instances dédiées, telles que la Commission Paritaire Permanente de Négociation et d’Interprétation (CPPNI), et s’organise à plusieurs niveaux : national et territorial.
Le dialogue social dans la métallurgie ne se limite pas à des négociations ponctuelles. Il s’inscrit dans une démarche continue, visant à améliorer les conditions de travail, à garantir l’égalité professionnelle et à anticiper les mutations de l’industrie. Dans cet article, nous allons explorer en profondeur les rouages de cette gouvernance, ses missions, ses défis, et ses perspectives pour un avenir durable.

Les niveaux du dialogue social dans la métallurgie
1. Comprendre le Dialogue Social dans la Métallurgie
Le dialogue social désigne toutes les interactions entre les représentants des employeurs et des salariés. Il repose sur deux niveaux principaux :
1.1 Au niveau national
- Le dialogue s’organise entre les organisations patronales nationales et les syndicats représentatifs.
- Objectifs : négocier des accords collectifs qui fixent les droits et devoirs applicables à toutes les entreprises de la branche.
1.2 Au niveau territorial
- Les chambres syndicales territoriales prennent le relais pour adapter les accords nationaux aux spécificités locales.
- Exemple : des ajustements concernant les conditions de travail dans certaines régions industrielles.
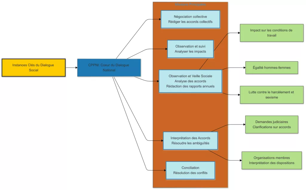
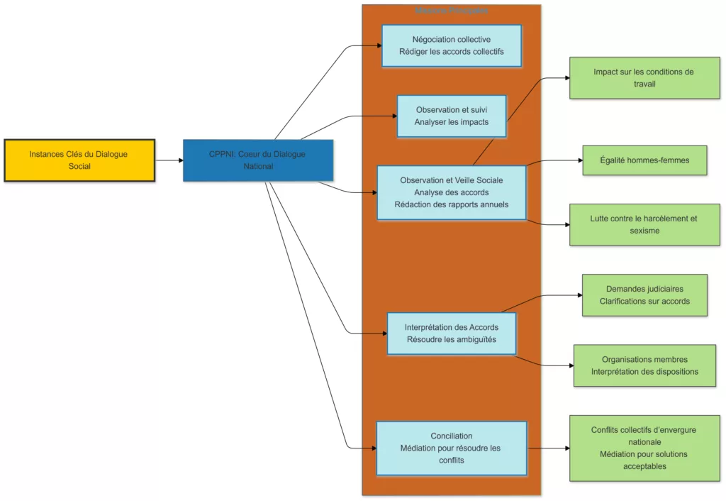
2. Les Instances Clés du Dialogue Social
Pour garantir un dialogue équilibré, plusieurs instances ont été créées. Parmi elles, la CPPNI joue un rôle central.
2.1 La CPPNI : Le cœur du dialogue national
La CPPNI, conformément à l’article L. 2232-9 du Code du travail, est une commission paritaire regroupant des représentants des employeurs et des salariés. Elle a pour mission de structurer et d’assurer un dialogue constructif.
| Missions principales de la CPPNI | Description |
|---|---|
| Négociation collective | Rédiger les accords collectifs, conventions, et textes de branche. |
| Observation et suivi | Analyser les accords et leurs impacts sur les entreprises et salariés. |
| Interprétation des accords | Fournir des clarifications juridiques en cas de litiges. |
| Conciliation | Résoudre les conflits collectifs d’ampleur nationale. |

2.2 Les chambres syndicales territoriales
Ces instances territoriales assurent la proximité et répondent aux besoins locaux en lien avec les accords nationaux.
3. Focus : Les Missions Clés de la CPPNI
3.1 La Négociation Collective
La CPPNI organise les négociations de branche pour garantir un équilibre entre compétitivité des entreprises et droits des salariés. Les sujets abordés incluent :
- Durée du travail : Organisation des horaires et gestion des congés.
- Égalité professionnelle : Promotion de la diversité et lutte contre les inégalités.
- Classifications professionnelles : Définitions claires des niveaux de responsabilité et des rémunérations.
| Thème | Impact sur les entreprises | Impact sur les salariés |
|---|---|---|
| Durée du travail | Flexibilité organisationnelle | Meilleure gestion des horaires |
| Égalité professionnelle | Valorisation de l’image sociale | Opportunités équitables |
| Classifications | Transparence salariale | Reconnaissance des compétences |
3.2 L’Observation et la Veille Sociale
Un autre rôle clé de la CPPNI est d’assurer une surveillance active des accords conclus :
- Analyse des accords collectifs dans la branche.
- Rédaction d’un rapport annuel sur des thèmes comme :
- L’impact des accords sur les conditions de travail.
- Les actions en faveur de l’égalité hommes-femmes.
- La lutte contre le harcèlement et les agissements sexistes.

3.3 L’Interprétation des Accords
La CPPNI intervient en cas d’ambiguïtés ou de litiges liés aux accords. Elle peut être sollicitée :
- Par une juridiction judiciaire : Fournir des éclaircissements sur un accord litigieux.
- Par une organisation membre : Interpréter des dispositions complexes.

3.4 La Conciliation
Lorsque des conflits collectifs d’envergure nationale émergent, la CPPNI agit comme médiateur pour trouver des solutions acceptables pour les deux parties.

4. Pourquoi le Dialogue Social est-il Crucial ?
4.1 Assurer la Compétitivité des Entreprises
Un dialogue social efficace garantit :
- Une adaptation rapide aux changements économiques.
- Une amélioration de l’attractivité des entreprises grâce à des politiques RH adaptées.
4.2 Améliorer les Conditions de Travail
Les accords issus du dialogue social visent à :
- Réduire les tensions liées aux horaires ou à la charge de travail.
- Favoriser un environnement de travail sain et respectueux.
5. Défis et Perspectives du Dialogue Social
5.1 La Transition Écologique
Avec l’évolution des normes environnementales, le dialogue social doit intégrer des sujets comme :
- Les nouveaux métiers liés à l’économie verte.
- La formation et la reconversion des salariés.
| Défis | Impact attendu |
|---|---|
| Transition écologique | Création de nouvelles opportunités. |
| Automatisation | Montée en compétences des équipes. |
5.2 L’Automatisation
L’intégration des technologies dans la métallurgie pose des questions sur :
- La pérennité de certains emplois.
- La nécessité de développer des compétences numériques.
6. Conseils pour Renforcer le Dialogue Social
Pour garantir un dialogue social constructif, voici quelques recommandations :
- Former les représentants : Des acteurs bien informés et préparés facilitent les négociations.
- Favoriser la transparence : Partager les résultats des négociations avec l’ensemble des salariés.
- Utiliser les outils numériques : Moderniser les échanges grâce aux plateformes collaboratives.

7. Les Enjeux Stratégiques pour la Métallurgie
À l’heure des défis environnementaux et technologiques, la métallurgie doit s’adapter rapidement. Le dialogue social peut jouer un rôle clé pour anticiper ces changements.
| Thème stratégique | Exemple d’impact |
|---|---|
| Digitalisation | Optimisation des processus RH. |
| Nouveaux métiers « verts » | Création de formations adaptées. |
Conclusion
Le dialogue social dans la métallurgie est bien plus qu’une simple formalité administrative. Il constitue un pilier fondamental pour garantir une gouvernance équilibrée entre les employeurs et les salariés, en répondant aux besoins économiques tout en préservant les droits sociaux. Grâce à des instances comme la CPPNI, le secteur dispose d’un cadre structuré pour négocier, interpréter et observer les accords collectifs, tout en anticipant les défis à venir.
Face aux enjeux contemporains tels que la transition écologique, l’automatisation et la digitalisation, le dialogue social se révèle indispensable. Il permet non seulement de gérer les mutations du secteur, mais aussi de construire une métallurgie résiliente, innovante et socialement responsable.
En renforçant les outils de concertation et en favorisant la transparence, la branche de la métallurgie peut continuer à jouer un rôle de modèle en matière de gouvernance sociale. Plus que jamais, ce dialogue constitue un levier stratégique pour un développement harmonieux et durable du secteur.