Passer aux documents RH numériques, c’est bien plus que simplement stocker des fichiers sur un serveur. Ça change la façon dont une entreprise gère tout ce qui touche à l’administratif.
Par exemple, les bulletins de paie en version digitale ? Pratiques. Les salariés peuvent y accéder quand ils veulent sans devoir attendre une version papier. Et ça évite pas mal d’erreurs qui arrivent souvent avec le tri manuel des papiers.

Table des matières
La fiche de paie numérique : un choix ou une obligation ?
Est-ce que la dématérialisation des bulletins de salaire est vraiment incontournable aujourd’hui ? En fait, quand on regarde les avantages concrets, on comprend vite pourquoi cette méthode s’impose peu à peu.
1. Un vrai gain de temps.
Plus besoin de retourner un bureau entier pour retrouver un contrat ou une ancienne fiche de paie. En quelques clics, c’est réglé. Tout est à portée de main, sans fouilles ni tracas.
2. Moins de dépenses.
Le papier, l’encre, les armoires de rangement… tout ça coûte cher à long terme. En passant au tout numérique, les entreprises réduisent ces frais, car tout est centralisé et conservé en ligne.
3. Sécurité renforcée.
Contrairement aux papiers qui peuvent se perdre ou finir entre de mauvaises mains, les documents numériques sont mieux protégés. Grâce à des outils comme le chiffrement ou les identifiants sécurisés, les risques sont beaucoup plus faibles.
4. Plus d’autonomie pour les salariés.
Les employés peuvent consulter leurs documents RH à tout moment, même à distance. Ils n’ont plus besoin de demander quoi que ce soit au service RH, ce qui allège la charge de travail pour tout le monde.
5. Un geste pour la planète.
Moins de papier, c’est aussi moins de déchets et moins d’arbres coupés. C’est une manière simple et efficace d’agir pour l’environnement.
6. Côté loi, ça bouge.
La législation pousse de plus en plus à adopter la fiche de paie électronique. Certaines règles doivent être respectées pour qu’elle soit valide, mais cette transition devient presque une norme dans le monde du travail.
Même si ça peut sembler optionnel au départ, on voit bien que la dématérialisation n’est pas qu’une tendance. Elle s’inscrit dans une logique pratique, économique, sécuritaire et écologique, tout en étant de plus en plus appuyée par la loi.

Numérique ou papier : ça change quoi sur le plan légal ?
Franchement ? Pas grand-chose. Tant que la version numérique suit les règles fixées, elle a exactement la même valeur qu’un bulletin de paie imprimé. Pas besoin de stresser, c’est juste une autre façon de faire. Plus pratique, souvent, mais pas moins légale.
Ce que dit la loi sur le sujet.
Alors non, la dématérialisation n’est pas encore une obligation formelle. Mais disons que ça devient la norme petit à petit. Avec les textes en vigueur, notamment la loi El Khomri adoptée en 2016, le cadre juridique pousse clairement vers le tout numérique, même si tu peux encore dire non.
Voici les points clés à retenir :
- Préavis obligatoire : l’employeur doit prévenir au moins un mois avant de passer aux fiches de paie numériques. Pas de changement du jour au lendemain.
- Droit de choisir : en tant que salarié, tu gardes le droit de demander une version papier si tu préfères. Ce choix doit être respecté.
- Sécurité des données : ce n’est pas à prendre à la légère. L’entreprise a l’obligation de protéger tes infos persos. Ça veut dire : assurer qu’elles ne soient ni perdues, ni modifiées, ni accessibles à n’importe qui.
En résumé, passer au numérique ne modifie pas tes droits. Ce qui compte, c’est que l’entreprise respecte les règles de sécurité et te laisse le choix. Le format change, mais les garanties restent.
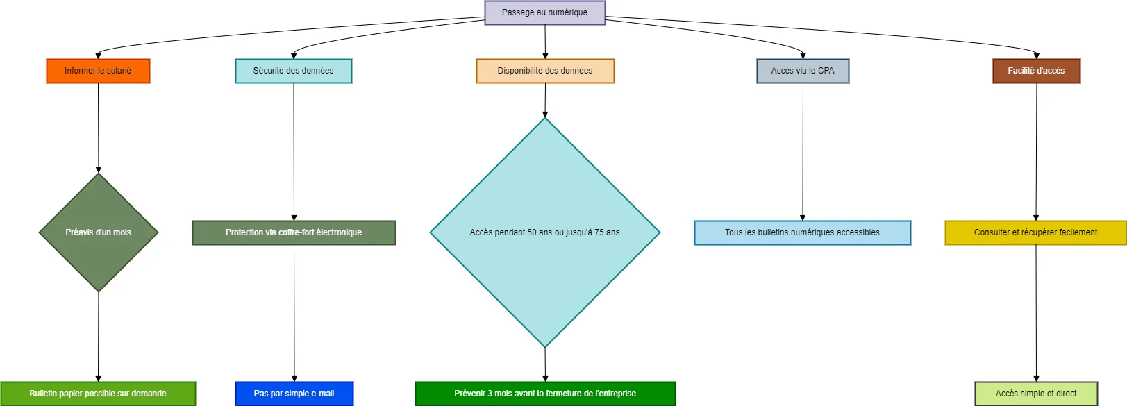
Tes droits face à la dématérialisation des bulletins de paie
Petit rappel rapide : en cas de passage au numérique, l’employeur doit :
- Informer le salarié : au moins un mois avant le premier bulletin numérique. Si tu veux toujours ton bulletin papier, tu peux le demander.
- Assurer la sécurité des données : les données doivent être protégées via un système sécurisé, genre un coffre-fort électronique, pas juste un simple e-mail.
- Garantir la disponibilité des données : tes bulletins de paie doivent être actifs pendant 50 ans, ou jusqu’à ce que t’aies 75 ans. Même si l’entreprise ferme, tu dois être prévenu trois mois avant.
- Faciliter l’accès via le CPA : tous tes bulletins numériques doivent être accessibles via le compte personnel d’activité.
- Facilité d’accès : tu dois pouvoir consulter et récupérer tes bulletins facilement, à tout moment.
Ce que le RGPD dit sur la dématérialisation des bulletins
En France, la dématérialisation des bulletins de paie ne se fait pas sans conditions. Le RGPD, ce règlement européen qui protège les données personnelles, impose des règles précises. Et pour les entreprises, pas question d’y couper.
1. Ton consentement est indispensable.
Avant de passer au bulletin numérique, l’entreprise doit te demander clairement ton accord. Tu dois savoir exactement pourquoi tes données sont utilisées, ce qu’elles deviennent, et comment elles seront gardées en sécurité. Pas de petites lignes en bas du contrat, tout doit être transparent.
2. L’entreprise doit être claire sur plusieurs points :
- Combien de temps tes données sont gardées après la fin de ton contrat.
- Pourquoi elles sont utilisées et pour quoi faire.
- Qui y a accès, que ce soit des collègues RH ou des prestataires extérieurs.
3. La sécurité des données, c’est non négociable.
Les bulletins doivent être protégés contre toute tentative de piratage ou fuite. Ça veut dire chiffrement des fichiers, accès limité aux personnes autorisées, et procédures bien cadrées pour éviter les failles.
4. Tu gardes le contrôle sur tes infos.
Tu peux demander à voir ce que l’entreprise garde sur toi. Et si tu repères une erreur ? Tu peux exiger qu’elle soit corrigée. Les bulletins de paie doivent toujours être justes et à jour.
5. Le droit à l’oubli, aussi.
Si tes données ne servent plus à rien — genre une fois ton contrat terminé —, tu peux demander leur suppression. L’entreprise doit s’exécuter, sauf si elle a une raison légale de les garder plus longtemps.
6. En cas de pépin, tu dois être prévenu.
Si tes données sont piratées ou qu’un accès non autorisé a lieu, l’entreprise doit te prévenir rapidement. Tu dois pouvoir agir pour limiter les dégâts.
En bref ? Le RGPD oblige les entreprises à gérer les bulletins numériques avec sérieux. Tout repose sur la clarté, la sécurité et ton droit à savoir et décider ce qu’il advient de tes données.
5 avantages de la dématérialisation des bulletins de paie
En adoptant la dématérialisation, les entreprises peuvent faire un bond en avant en matière de productivité et d’image. Voici quelques avantages :
Pourquoi la dématérialisation des documents RH vaut vraiment le coup ?
1. Un vrai gain de temps.
Fini les heures perdues à fouiller dans des classeurs bourrés de papiers. Les équipes RH retrouvent une info en quelques secondes et peuvent automatiser certaines tâches. Résultat : plus d’efficacité, moins de perte de temps.
2. Des économies bien réelles.
Moins de papier, moins d’impressions, plus besoin d’envoyer les fiches de paie par la poste… Sur le long terme, ces petites économies deviennent un juste plus pour le budget de l’entreprise.
3. Sécurité et conformité assurées.
Les documents sont stockés dans un espace protégé, souvent en ligne, avec des systèmes de sauvegarde fiables. En cas d’incident (incendie, dégât des eaux…), tout reste accessible. Et côté loi, tout est tracé et bien encadré.
4. Une image plus moderne.
Adopter le numérique, c’est aussi envoyer un message fort. L’entreprise montre qu’elle évolue avec son époque, qu’elle sait innover. C’est bon pour sa réputation, autant auprès des employés que des partenaires.
5. Le coffre-fort numérique, un incontournable.
C’est un outil qui permet à chaque salarié de retrouver ses documents à tout moment, en toute sécurité. Il garde une trace fiable de chaque fiche de paie, avec un accès simple et sécurisé. Indispensable aujourd’hui
Pour répondre efficacement aux exigences actuelles, le coffre-fort électronique se révèle être l’outil incontournable. Il permet de stocker, centraliser, partager et archiver tous les documents relatifs aux ressources humaines de manière sécurisée. Ce système assure à la fois l’intégrité et la traçabilité des documents, tout en garantissant un accès exclusif aux salariés concernés. De plus, il est entièrement conforme aux règles du RGPD.
Aujourd’hui, passer au bulletin de paie dématérialisé reste une option. Mais entre nous, tout indique que ça pourrait bientôt devenir une règle officielle. Les lois autour du sujet se durcissent petit à petit, et pour les entreprises, les avantages sont clairs.
Pour éviter les mauvaises surprises et tirer le meilleur de cette évolution. Il vaut mieux s’y préparer. Investir dans un coffre-fort numérique, par exemple, c’est une bonne façon d’assurer une conservation sécurisée des documents. Et surtout, ça aide à rester en règle avec les textes qui s’appliquent déjà.
Même si ce n’est pas encore obligatoire, anticiper cette transition, c’est se mettre en position de force. On gagne en efficacité, on sécurise mieux les données, et on évite d’avoir à courir quand la loi imposera le changement.
