Les contrats d’alternance en France offrent deux grandes options : le contrat d’apprentissage et le contrat de professionnalisation. Chacun de ces contrats a des objectifs et des règles spécifiques, ce qui peut vite donner l’impression d’une jungle administrative. Mais ne t’inquiète pas, on va décortiquer tout ça pour t’aider à y voir clair.
Dans cet article, on aborde chaque aspect important de ces deux contrats pour te guider dans ton choix ou pour aider ton entreprise à décider quel type de contrat correspond le mieux à ses besoins.

Table des matières
Objectifs des contrats d’apprentissage et de professionnalisation : pourquoi et pour qui ?
L’un des premiers points à prendre en compte est l’objectif de chacun de ces contrats.
- Contrat d’apprentissage : C’est le contrat idéal pour ceux qui cherchent à obtenir un diplôme (comme un CAP, un BTS ou même une licence pro). L’apprentissage est vu comme une formation initiale, c’est-à-dire qu’il prépare un étudiant à exercer un métier tout en obtenant un diplôme reconnu. Les jeunes sont formés dans le but d’intégrer durablement un secteur professionnel spécifique.
- Contrat de professionnalisation : le contrat de professionnalisation, quant à lui, est davantage axé sur l’insertion ou la réinsertion professionnelle. Il vise à donner aux salariés une qualification spécifique répondant aux besoins du marché de l’emploi. Ce contrat est parfait pour ceux qui cherchent à se reconvertir, à acquérir de nouvelles compétences ou à obtenir une qualification reconnue dans un domaine précis.
| Type de contrat | Objectif | Diplômes ou qualifications |
|---|---|---|
| Contrat d’apprentissage | Formation initiale, obtention d’un diplôme | CAP, BEP, BTS, Licence, etc. |
| Contrat de professionnalisation | Insertion professionnelle, qualification ciblée | Qualifications professionnelles reconnues |
Télécharger le bulletin de paie modèle apprenti :
Type de contrat et durée
La durée du contrat et le type de contrat (CDD ou CDI) sont des éléments clés. Il est important de savoir combien de temps la formation va durer, surtout si tu es en recherche d’une solution adaptée à ton parcours ou à celui de ton entreprise.
- Contrat d’apprentissage : ce contrat peut être signé en CDL (contrat à durée limitée) ou CDI. Pour les contrats limités, la durée est en général de 6 mois à 3 ans, mais elle peut aller jusqu’à 4 ans pour les travailleurs en situation de handicap. En CDI, la première phase de la relation d’emploi est dédiée à la formation.
- Contrat de professionnalisation : ce contrat peut aussi être signé en CDD ou CDI. Pour le CDD, la durée minimale est de 6 mois et peut s’étendre jusqu’à 3 ans si la formation ou le parcours de l’employé le nécessite.
| Type de contrat | Durée du CDD | Durée maximale |
|---|---|---|
| Contrat d’apprentissage | 6 mois à 3 ans | 4 ans pour les travailleurs handicapés |
| Contrat de professionnalisation | 6 à 12 mois | Jusqu’à 3 ans pour des formations spécifiques |
Télécharger le modèle CERFA de contrat d’apprentissage :
Conditions d’âge : qui peut bénéficier de quel contrat ?
Les contrats d’apprentissage et de professionnalisation s’adressent à des catégories d’âge différentes. Bien connaître ces critères te permettra de déterminer si tu es éligible ou non.
- Apprentissage : ce contrat est destiné aux jeunes âgés de 16 à 29 ans (jusqu’à 30 ans moins un jour). Il est également possible de signer un contrat d’apprentissage jusqu’à 35 ans pour ceux qui remplissent certaines conditions (comme la signature d’un nouveau contrat pour un diplôme supérieur ou en cas de rupture du précédent contrat pour des raisons indépendantes de la volonté de l’apprenti).
- Professionnalisation : ce contrat est accessible aux jeunes de 16 à 25 ans, mais il est également ouvert aux demandeurs d’emploi de 26 ans et plus. Dans certains cas, il n’y a pas de limite d’âge, notamment pour les bénéficiaires du RSA, de l’ASS ou de l’AAH.
| Type de contrat | Conditions d’âge |
|---|---|
| Contrat d’apprentissage | 16 à 29 ans, jusqu’à 35 ans possible dans certains cas |
| Contrat de professionnalisation | 16 à 25 ans, sans limite d’âge dans certains cas |
Temps de formation et durée d’enseignement
Ces deux types de contrats exigent une certaine quantité de formation théorique, qui se fait généralement dans un centre de formation partenaire de l’entreprise.
- Apprentissage : la formation en centre de formation représente au moins 25 % de la durée totale du contrat, ce qui correspond environ à 400 heures de formation par an.
- Professionnalisation : la formation est plus courte, avec un minimum de 150 heures au total, soit entre 15 % et 25 % de la durée totale du contrat, en fonction de la formation requise pour le poste.
| Type de contrat | Durée minimum de formation |
|---|---|
| Contrat d’apprentissage | Minimum 25 % de la durée totale |
| Contrat de professionnalisation | 150 heures minimum (15-25 % de la durée) |
Rémunération des alternants
Chaque contrat propose une rémunération spécifique en fonction de l’âge et du niveau d’études de l’alternant.
- Apprentissage : la rémunération varie de 27 % à 100 % du SMIC en fonction de l’âge et de l’année de formation de l’apprenti. Il est possible que la convention collective de l’entreprise prévoit des salaires supérieurs.
- Professionnalisation : la rémunération est de 55 % à 100 % du SMIC ou 85 % du minimum conventionnel applicable dans l’entreprise, en fonction de l’âge et du niveau d’études du salarié.
| Type de contrat | Rémunération en % du SMIC |
|---|---|
| Contrat d’apprentissage | 27 % – 100 % |
| Contrat de professionnalisation | 55 % – 100 % ou 85 % du minimum conventionnel |
Aides pour les alternants et les employeurs
Les aides spécifiques permettent de faciliter le recrutement des alternants et d’alléger leur coût pour les entreprises. Ces aides sont également destinées aux jeunes alternants pour leur permettre de subvenir à leurs besoins (logement, transport, etc.).
- Pour les alternants : les apprentis majeurs peuvent bénéficier d’une aide au permis de conduire pour les aider à se rendre au travail. Ils ont également accès à l’aide Mobili-Jeune, une aide au logement sous conditions, destinée aux moins de 30 ans.
- Pour les entreprises : les entreprises qui embauchent des alternants peuvent bénéficier d’exonérations de charges et de plusieurs aides pour alléger les coûts d’embauche et de formation.
| Type d’aide | Contrat d’apprentissage | Contrat de professionnalisation |
|---|---|---|
| Aide pour le permis de conduire | Non. | Oui. |
| Aide Mobili-Jeune | Oui. | Oui. |
| Aides à l’embauche | Oui. | Oui |
Nouveauté : Mobilité internationale pour les apprentis
Depuis la loi n°2023-1267 du 27 décembre 2023, un programme de mobilité internationale a été mis en place pour les apprentis. Ce programme, surnommé « Erasmus de l’apprentissage », permet aux jeunes de réaliser une partie de leur apprentissage à l’étranger. Cette opportunité ouvre de nouvelles perspectives pour les apprentis, en leur permettant d’acquérir une expérience internationale.

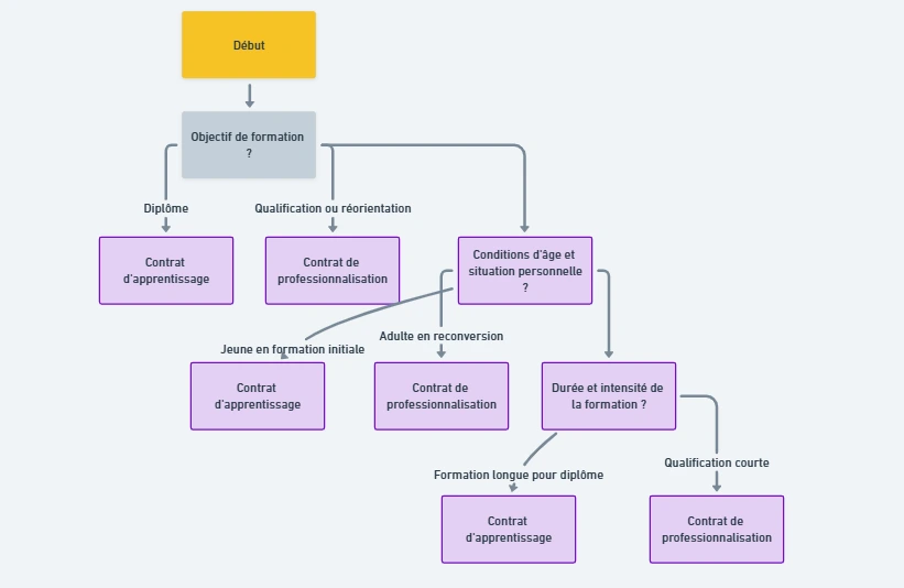
Comment choisir le contrat le plus adapté ?
Le choix entre un contrat d’apprentissage et un contrat de professionnalisation dépend de nombreux critères. Voici les facteurs à prendre en compte pour choisir le contrat le plus adapté :
- Objectif de formation : si l’objectif est d’obtenir un diplôme, alors le contrat d’apprentissage est plus approprié. Si l’idée est d’acquérir une qualification ou de se réorienter, le contrat de professionnalisation est préférable.
- Conditions d’âge et situation personnelle : pour les jeunes en formation initiale, le contrat d’apprentissage est généralement la meilleure option. Cependant, les adultes cherchant à se reconvertir trouveront dans le contrat de professionnalisation une bonne opportunité.
- Durée et intensité de la formation : le contrat d’apprentissage implique une formation plus longue, ce qui est mieux pour les formations diplômantes. Pour des qualifications plus courtes, le contrat de professionnalisation est souvent suffisant.

Votre conseiller Opco EP ;
Opco EP
Le portail officiel de l’alternance
alternance.emploi.gouv.fr
En conclusion
En résumé, choisir entre le contrat d’apprentissage et le contrat de professionnalisation dépend de l’objectif de formation, des conditions d’âge et des besoins spécifiques de l’entreprise ou de l’alternant. Que ce soit pour un jeune en formation initiale ou un adulte en reconversion, ces deux contrats offrent des solutions adaptées pour se former tout en travaillant.
Les entreprises, quant à elles, peuvent trouver dans l’alternance un excellent moyen d’accueillir et de former des talents, avec des aides financières importantes pour faciliter le processus d’embauche.