La branche de la métallurgie, vaste secteur structurant de l’économie française, a vu émerger des mécanismes renforcés pour structurer le dialogue social. Parmi eux, les commissions paritaires territoriales de négociation (CPTN) occupent une place essentielle. Ces instances, redéfinies par la Convention collective nationale de la métallurgie et ses récents avenants, sont devenues des piliers pour négocier, interpréter et concilier les dispositions conventionnelles au niveau territorial. Cet article explore les missions, le fonctionnement et l’importance de ces commissions pour l’avenir des relations sociales dans la branche.

Le champ géographique de compétence des CPTN
Le champ d’intervention des CPTN est défini de manière précise. Selon l’article 21, modifié par l’avenant du 3 novembre 2023, chaque CPTN intervient dans un périmètre géographique détaillé dans l’annexe 8-1 de la convention collective nationale (CCN). À noter que ce champ reprend souvent les contours des anciennes conventions collectives territoriales, utilisées comme références pour des accords territoriaux conclus avant 2024.
Ce découpage territorial permet d’assurer une proximité entre les acteurs sociaux et de prendre en compte les spécificités locales. Cela reflète une volonté d’adaptation et d’harmonisation des pratiques tout en respectant la diversité des bassins industriels.

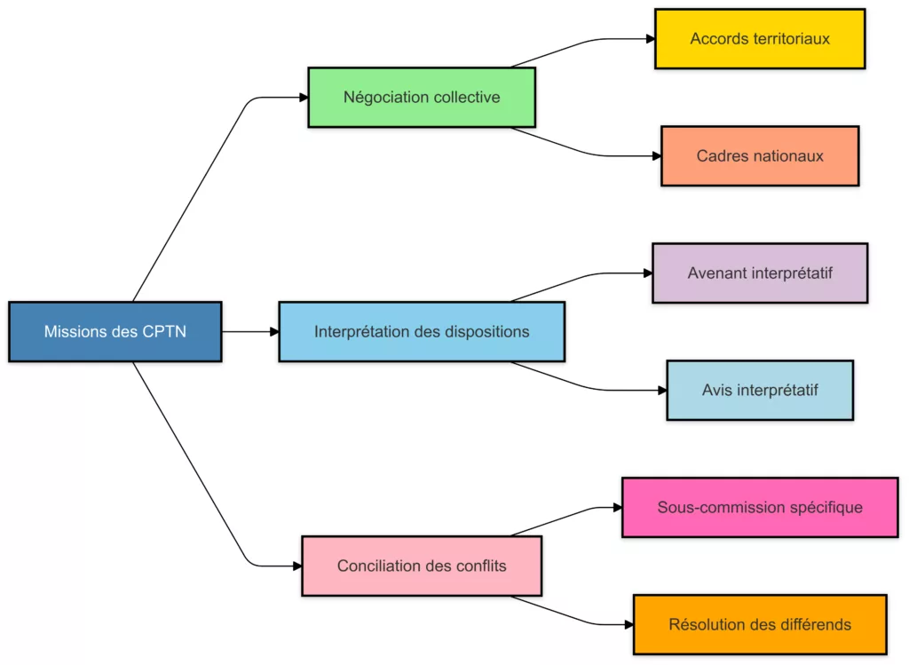
Les missions des CPTN
1. Négociation collective
Les CPTN sont les instances où se déroulent les négociations des accords territoriaux de branche. Conformément à l’article 22.1, elles concluent des accords susceptibles d’être étendus selon l’article L. 2232-5-2 du Code du travail. Ces négociations permettent de garantir que les spécificités locales soient prises en compte tout en respectant les cadres nationaux de la branche.
2. Interprétation des dispositions conventionnelles
L’interprétation des accords de branche est un point central des missions des CPTN (article 22.2). En cas de litige ou d’ambiguïté, elles sont sollicitées pour fournir une interprétation claire et motivée. Deux voies sont possibles :
- Avenant interprétatif : Adopté à l’unanimité, il apporte une clarification sans modifier la disposition initiale.
- Avis interprétatif : Adopté à la majorité simple, il sert de guide en cas d’absence d’accord unanime.
3. Conciliation des conflits collectifs
La CPTN joue également un rôle clé dans la gestion des conflits collectifs. Une sous-commission spécifique est instaurée pour résoudre les différends entre employeurs et salariés, comme le souligne l’article 22.3. Cette démarche privilégie la concertation et la négociation avant tout recours judiciaire.

Fonctionnement des CPTN
Le fonctionnement des CPTN repose sur une structure équilibrée et une organisation rigoureuse.
Composition
Chaque CPTN est composée à parts égales de représentants patronaux et syndicaux. Conformément à l’article 23.1, les organisations syndicales représentatives disposent chacune de quatre représentants (porté à six en cas de regroupement temporaire des CPTN).
Réunions
Les réunions des CPTN ont lieu au moins une fois par an ou à la demande des syndicats majoritaires (article 23.2). Ces rencontres permettent de traiter des sujets variés allant des négociations d’accords à la gestion de conflits spécifiques.
Secrétariat et règlement intérieur
L’administration matérielle des CPTN est assurée par les chambres syndicales territoriales, comme précisé à l’article 23.3. Un règlement intérieur fixe les règles de fonctionnement interne, notamment pour la communication et la transmission d’informations entre les membres (article 23.4).
Tableau récapitulatif des missions et du fonctionnement des CPTN
| Mission/Aspect | Description | Référence |
|---|---|---|
| Champ géographique | Délimité par l’annexe 8-1, souvent inspiré des anciennes conventions collectives territoriales. | Article 21 |
| Négociation collective | Négociation et conclusion d’accords territoriaux susceptibles d’être étendus. | Art.. 22.1 |
| Interprétation des dispositions | Avenant ou avis interprétatif pour clarifier des dispositions litigieuses. | Ar… 22.2 |
| Conciliation | Sous-commission dédiée aux conflits collectifs dans le champ géographique de la CPTN. | Article 22.3 |
| Composition | Représentants paritaires des chambres patronales territoriales et des organisations syndicales de salariés. | Art… 23.1 |
| Fréquence des réunions | Au moins une fois par an, ou sur demande des syndicats majoritaires. | Art…..23.2 |
| Secrétariat et règlement intérieur | Administration par les chambres territoriales ; règles définies dans un règlement intérieur. | Articles 23.3 et 23.4 |
L’impact des CPTN sur la branche de la métallurgie
Les CPTN incarnent une modernisation des pratiques de dialogue social dans la métallurgie. Elles permettent :
- Une meilleure prise en compte des spécificités territoriales, tout en renforçant l’harmonisation au niveau national.
- Une gestion proactive des conflits, évitant des situations de blocage prolongées.
- Une transparence et une efficacité accrues dans l’interprétation des accords, grâce à des mécanismes codifiés.
En 2024, avec les derniers ajustements introduits par les avenants récents, ces commissions paritaires territoriales renforcent leur rôle de pivot dans la construction d’un dialogue social équilibré et adapté aux réalités locales.

Conclusion
Les commissions paritaires territoriales de négociation sont bien plus que des organes de discussion. Elles sont un levier stratégique pour la branche de la métallurgie, permettant d’articuler spécificités locales et cadre national. En favorisant la négociation, l’interprétation et la conciliation, elles inscrivent le dialogue social dans une dynamique d’adaptation et de progrès.
Alors que les acteurs de la métallurgie poursuivent leur adaptation face aux évolutions économiques et légales, les CPTN apparaissent comme une garantie de cohérence et d’efficacité, au service des entreprises comme des salariés.