La métallurgie, pilier de l’industrie française, repose sur un dialogue social solide pour assurer son développement et préserver les intérêts des salariés comme des employeurs. Au cœur de ce dialogue, la Commission Paritaire Permanente de Négociation et d’Interprétation (CPPNI) joue un rôle central. Créée pour faciliter les négociations collectives et garantir une application homogène des accords, elle se distingue par son fonctionnement paritaire, ses missions variées et son impact concret sur le quotidien des entreprises de la branche.
Mais comment cette instance s’organise-t-elle ? Quelles sont ses responsabilités ? Et surtout, en quoi son rôle est-il essentiel pour relever les défis économiques, sociaux et législatifs du secteur ? Cet article plonge au cœur de la CPPNI de la métallurgie pour en décrypter le fonctionnement, les missions et les enjeux, tout en mettant en lumière les évolutions récentes apportées par l’avenant de 2023. Vous découvrirez également comment elle s’intègre dans un dialogue social structuré, à travers des réunions, sous-commissions et processus décisionnels bien définis.

Préparez-vous à explorer une institution qui, loin d’être une simple structure administrative, s’impose comme un acteur clé dans l’équilibre entre compétitivité économique et conditions de travail équitables dans la métallurgie française.

1. Qu’est-ce que la CPPNI dans la métallurgie ?
En accord avec le Code du travail, la CPPNI est une structure paritaire qui facilite le dialogue social dans le secteur métallurgique. Elle se démarque par sa faculté à :
- Faciliter les négociations entre employeurs et salariés.
- Suivre les accords collectifs pour garantir leur conformité.
- Résoudre les conflits collectifs de grande ampleur.
Son rôle est renforcé par la Convention Collective Nationale (CCN) du 7 février 2022, consolidée par des avenants récents, dont celui du 11 juillet 2023.
2. Composition de la CPPNI– la Métallurgie
L’équilibre entre les représentants des employés et des employeurs est illustré par la structure de la CPPNI. Cet équilibre assure une considération juste des intérêts de chaque partie.
2.1. Côté salariés
Dans le secteur métallurgique, la CPPNI compte 5 représentants pour chaque structure syndicale représentative.
2.2. Côté employeurs
Les organisations professionnelles d’employeurs représentatives ont un nombre de représentants égal à celui des syndicats.
Ce principe de parité stricte est essentiel pour garantir un dialogue constructif et éviter les déséquilibres dans les décisions.
Tableau 1 : Composition de la CPPNI
| Parties | Nombre de représentants |
|---|---|
| Organisations syndicales | 5 représentants chacune |
| Organisations professionnelles | Même nombre que les syndicats |
3. Les missions principales de la CPPNI
La CPPNI joue un rôle central dans plusieurs domaines, organisés autour de réunions régulières et d’instances spécialisées.
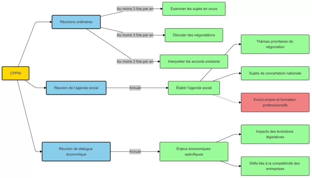
3.1. Réunions ordinaires
La CPPNI est convoquée au moins trois fois par an pour examiner les sujets en cours, discuter des négociations à venir et interpréter les accords existants.
3.2. Réunion de l’agenda social
Une réunion annuelle est dédiée à l’établissement de l’agenda social, qui fixe :
- Les thèmes prioritaires de négociation pour l’année.
- Les sujets de concertation au niveau national.
Les thèmes abordés excluent les questions relatives à l’emploi et à la formation professionnelle, ces dernières étant traitées par d’autres instances.
Exemple d’agenda social :
- Thèmes de négociation obligatoires (articles L. 2241-1 et suivants du Code du travail).
- Thèmes spécifiques proposés par les syndicats et employeurs.
3.3. Réunion de dialogue économique
Cette réunion annuelle permet d’aborder les enjeux économiques spécifiques à la branche métallurgie, comme :
- Les impacts des évolutions législatives.
- Les défis liés à la compétitivité des entreprises.

4. Les sous-commissions de la CPPNI
Pour remplir ses nombreuses missions, la CPPNI s’appuie sur plusieurs sous-commissions spécialisées.
4.1. Sous-commission de l’observation de la négociation collective
- Rôles : Suivi des accords collectifs, propositions de modification des conventions, élaboration d’un bilan annuel.
- Informations reçues : Les accords relatifs au temps de travail, aux congés et au compte épargne-temps sont transmis à cette sous-commission.
4.2. Sous-commission de conciliation
- Rôle principal : Résoudre les conflits collectifs de grande ampleur à l’échelle nationale.
- Fonctionnement : Une réunion est convoquée sous 7 jours après la saisine.
4.3. Instance paritaire qualité de vie et conditions de travail (IPQVCT)
Cette institution, mise en place sous la direction de la CPPNI, met l’accent sur le renforcement des conditions d’emploi et de la qualité de vie au milieu professionnel.
Tableau 2 : Missions des sous-commissions
| Sous-commission | Mission principale |
|---|---|
| Observation de la négociation collective | Suivi et bilan des accords collectifs. |
| Conciliation | Résolution des conflits collectifs nationaux. |
| IPQVCT | Amélioration des conditions de travail et de la qualité de vie. |
5. Le fonctionnement interne de la CPPNI
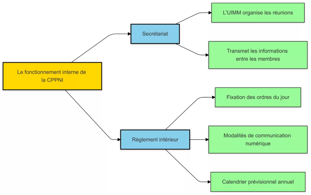
5.1. Secrétariat
Le secrétariat est assuré par l’UIMM, qui est responsable :
- De l’organisation matérielle des réunions.
- De la transmission des informations entre les membres.
5.2. Règlement intérieur
Le règlement intérieur de la CPPNI fixe les règles de fonctionnement, notamment :
- La procédure de fixation des ordres du jour.
- Les modalités de communication numérique.
- La planification des réunions, avec un calendrier prévisionnel annuel.

6. Processus de prise de décision
Les décisions de la CPPNI sont prises à la majorité simple des voix exprimées. Chaque organisation syndicale dispose d’une voix, et l’UIMM a un nombre de voix équivalent au total des voix syndicales.
En cas d’urgence, une consultation électronique peut être organisée, conformément au règlement intérieur.
7. Bilan annuel et rapport d’activité
La sous-commission de l’observation de la négociation collective élabore chaque année un rapport d’activité. Ce rapport comprend :
- Un bilan des accords collectifs conclus.
- Une analyse des tendances issues des données transmises par le Ministère du Travail.
Tableau 3 : Contenu du rapport annuel
| Élément | Description |
|---|---|
| Bilan des accords collectifs | Analyse des accords conclus au niveau des entreprises. |
| Données quantitatives | Nombre et nature des accords signés. |
| Données qualitatives | Évaluation de l’impact des accords sur les salariés. |
8. Les enjeux de la CPPNI pour la métallurgie
La CPPNI est un outil indispensable pour relever les défis actuels de la métallurgie :
- Adaptation aux évolutions législatives : La métallurgie est impactée par des réformes régulières (comme celles sur le temps de travail ou les conditions de travail).
- Compétitivité et attractivité : Les négociations menées par la CPPNI permettent d’adapter les accords aux réalités économiques du secteur.
- Dialogue social renforcé : Grâce à la parité et au fonctionnement transparent, la CPPNI renforce la confiance entre employeurs et salariés.

Conclusion
La CPPNI de la métallurgie incarne l’essence du dialogue social. Par sa composition paritaire, ses missions diversifiées et son organisation structurée, elle joue un rôle majeur dans l’évolution des relations professionnelles au sein de la branche. Les entreprises et les salariés bénéficient directement de son action, qui vise à garantir un équilibre entre compétitivité économique et justice sociale.
Avec ses sous-commissions spécialisées et son agenda annuel clair, la CPPNI est un exemple de gouvernance efficace dans un secteur complexe. Alors que les défis économiques et sociaux se multiplient, elle reste un pilier essentiel pour anticiper et accompagner les évolutions du secteur.
[…] le secteur de la métallurgie, la rémunération des salariés, notamment des cadres, repose sur des règles précises fixées […]