Le bulletin de paie, ce document que l’on reçoit souvent sans y prêter trop attention, est en réalité bien plus qu’un simple papier ou un fichier électronique. C’est un outil essentiel dans la relation employeur-salarié. Il détaille la rémunération, les cotisations sociales, les primes, et depuis peu, il inclut aussi des éléments nouveaux comme le montant net social.
Avec les réformes successives, dont celles de 2025, il est devenu crucial pour les employeurs de se conformer aux obligations légales et pour les salariés de bien comprendre ce document qui reflète leurs droits et leurs revenus réels. Ce guide complet vous propose de découvrir en détail les mentions obligatoires, les nouveautés de 2025, et les meilleures pratiques pour éviter les erreurs.
Un bulletin bien rédigé, c’est plus de transparence, moins de litiges, et surtout un moyen de valoriser la confiance entre employeur et salarié. Que vous soyez un professionnel RH, un chef d’entreprise ou un salarié curieux, ce guide est fait pour vous.

Table des matières
1. Qu’est-ce qu’un bulletin de paie et pourquoi est-il important ?
Le bulletin de paie est remis à chaque salarié lors du paiement de son salaire. Ce document doit respecter des règles précises en matière de contenu et de présentation.
Rôles principaux :
- Pour le salarié :
- Justifier ses revenus pour des démarches comme un prêt immobilier ou une location.
- Suivre sa rémunération et ses cotisations sociales.
- Pour l’employeur :
- Prouver le paiement des salaires.
- Éviter des litiges juridiques.
En bref, c’est un outil essentiel de transparence et de gestion de la relation employeur-salarié.
2. Les mentions obligatoires sur le bulletin de paie
Pour être conforme à la loi, le bulletin de paie doit inclure un ensemble de mentions obligatoires définies par le Code du travail.
Mentions sur l’employeur
- Nom et adresse.
- Numéro SIRET.
- Code APE ou NAF (activité principale).
Mentions sur le salarié
- Nom et prénom.
- Poste occupé.
- Niveau ou coefficient hiérarchique.
Détails sur la rémunération
- Période concernée (exemple : mois en cours).
- Heures travaillées (normales et supplémentaires).
- Montant brut et net.
- Primes éventuelles (ancienneté, performance).

3. Les nouveautés 2025 : introduction du montant net social
Depuis janvier 2025, tous les bulletins de paie doivent mentionner le montant net social. Ce montant correspond à ce que le salarié perçoit réellement, après déduction de toutes les cotisations sociales.
Pourquoi cette réforme ?
- Améliorer la compréhension des revenus par les salariés.
- Simplifier les démarches administratives, notamment pour les aides sociales comme la prime d’activité.
Tableau : Différence entre salaire brut, net et net social
| Type de Salaire | Définition | Exemple |
|---|---|---|
| Salaire brut | Montant avant déductions des cotisations. | 3 000 € |
| Salaire net | Montant après déductions des cotisations salariales. | 2 300 € |
| Salaire net social | Montant réellement perçu pour les démarches sociales. | 2 200 € |
Cette mention est désormais obligatoire et doit figurer sur tous les bulletins de paie.
4. Conditions de remise du bulletin de paie
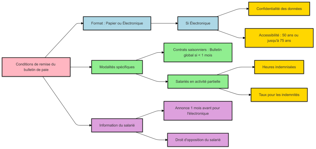
Format papier ou électronique
- L’employeur peut choisir de remettre le bulletin en format papier ou électronique.
- Si le format électronique est choisi, il doit garantir :
- La confidentialité des données.
- Une accessibilité pendant 50 ans ou jusqu’aux 75 ans du salarié.
Modalités spécifiques
- Pour les contrats saisonniers : Un seul bulletin de paie global si le contrat dure moins d’un mois.
- Pour les salariés en activité partielle : Le bulletin doit mentionner :
- Les heures indemnisées.
- Le taux appliqué pour le calcul des indemnités.
Information du salarié
Avant de passer à un format électronique, l’employeur doit informer le salarié au moins un mois avant. Le salarié peut s’y opposer à tout moment.

5. Mentions interdites sur le bulletin de paie
Certaines mentions sont strictement interdites, notamment :
- Références au droit de grève.
- Informations sur les heures de délégation.
Par exemple, si un salarié fait grève, l’absence est indiquée comme « absence non rémunérée », sans autre détail.
6. La prime de partage de la valeur (PPV)
La prime de partage de la valeur (PPV), introduite en 2023, doit apparaître sur une ligne distincte du bulletin de paie. Elle vise à encourager les employeurs à partager les bénéfices avec leurs salariés tout en bénéficiant d’exonérations fiscales.
Tableau : Exemple d’intégration de la PPV
| Élément | Montant (€) | Commentaires |
|---|---|---|
| Salaire brut | 3 000 | Inclut les heures supplémentaires |
| Primes | 500 | Prime de partage de la valeur |
| Salaire net social | 2 200 | Après déductions |
Ce dispositif est particulièrement avantageux pour les salariés et permet aux entreprises de valoriser leurs collaborateurs.
7. Les sanctions en cas de non-conformité
Ne pas respecter les obligations liées au bulletin de paie peut avoir des conséquences graves pour l’employeur.
Sanctions légales
- Amende : Non-conformité = contravention de 3e classe.
- Travail dissimulé : Une absence totale de bulletin de paie peut être considérée comme du travail au noir, avec des sanctions pénales et fiscales lourdes.
Conséquences pour l’entreprise
- Litiges avec les salariés.
- Perte de crédibilité et impact sur l’image de marque.
8. Contester un bulletin de paie
Même après avoir accepté son bulletin de paie, un salarié peut le contester en cas d’erreur ou d’oubli.
Raisons fréquentes de contestation
- Erreur dans le calcul des heures supplémentaires.
- Omission d’une prime due.
- Mauvaise application des cotisations.
Tableau : Prescription des litiges
| Nature du Litige | Durée de Prescription |
|---|---|
| Récupération de salaire impayé | 3 ans |
| Demande de remboursement par l’employeur | 3 ans |
Le salarié peut saisir le conseil de prud’hommes pour faire valoir ses droits.
9. Conseils pratiques pour les employeurs
- Adopter un modèle conforme
Utilisez les modèles officiels mis à disposition par le ministère pour éviter des erreurs. - Former vos équipes RH
Les responsables paie doivent être à jour sur les dernières réformes, notamment l’introduction du montant net social. - Utiliser un logiciel de paie
Les outils automatisés permettent de générer des bulletins conformes et de limiter les risques d’oubli ou d’erreur. - Anticiper les litiges
Veillez à bien conserver tous les justificatifs pour pouvoir prouver vos calculs en cas de contestation.
Conclusion
Le bulletin de paie est un document essentiel, à la fois pour les salariés et les employeurs. Les réformes récentes, notamment l’ajout du montant net social, renforcent sa transparence et son utilité. Pour les entreprises, respecter ces nouvelles normes n’est pas seulement une obligation légale, c’est aussi une preuve de professionnalisme et de respect envers leurs collaborateurs.
En suivant les conseils et en appliquant les bonnes pratiques, vous serez en mesure de gérer vos bulletins de paie efficacement tout en évitant les erreurs et les sanctions.