Vous venez de recevoir votre bulletin de paie après un licenciement et vous vous demandez comment sont calculées vos indemnités ? Vous n’êtes pas seul ! Comprendre le fonctionnement de votre bulletin de paie et les indemnités de licenciement peut être compliqué. Pas de panique ! Dans cet article, nous allons décortiquer tout ce que vous devez savoir pour que vous ne soyez pas pris au dépourvu.

Comprendre les Indemnités de licenciement et leur impact sur votre bulletin de paie
Qu’est-ce que l’indemnité de licenciement ?
L’indemnité de licenciement est une somme que l’employeur verse au salarié licencié, sous certaines conditions. Elle vise à compenser la perte d’emploi. Tout le monde n’y a pas droit, donc il est important de comprendre les différents types d’indemnités.
Dans votre bulletin de paie, l’indemnité de licenciement peut apparaître sous trois formes :
| Type d’indemnité | Description |
|---|---|
| Indemnité légale | Prévue par le Code du travail. |
| Indemnité conventionnelle | Fixée par une convention collective. |
| Indemnité contractuelle | Spécifiée dans votre contrat de travail. |
CONDITIONS pour bénéficier de l’indemnité de licenciement
Avant d’espérer voir une indemnité apparaître sur votre bulletin de paie, il y a quelques critères à remplir :
- Ancienneté : Le salarié doit justifier d’au moins 8 mois d’ancienneté ininterrompue avec le même employeur.
- Motifs de licenciement : L’indemnité est due en cas de licenciement pour motif économique, personnel ou pour inaptitude. En revanche, en cas de faute grave ou lourde, l’indemnité est annulée.
Calcul de l’indemnité de licenciement
Le montant de l’indemnité de licenciement se calcule selon l’ancienneté du salarié dans l’entreprise. Voici un aperçu des formules à retenir :
| Ancienneté | Montant de l’indemnité |
|---|---|
| Moins de 10 ans | 1/4 de mois de salaire par année d’ancienneté. |
| Plus de 10 ans | 1/3 de mois de salaire par année au-delà de la dixième année. |
Des dispositions conventionnelles peuvent toutefois offrir un calcul plus avantageux. Dans ce cas, c’est le montant le plus élevé qui sera inscrit sur votre bulletin de paie.

Indemnités cumulables avec le licenciement
Bonne nouvelle ! L’indemnité de licenciement est cumulable avec d’autres types d’indemnités. Voici les principales :
| Type d’indemnité | Description |
|---|---|
| Indemnité compensatrice de préavis | Versée si le préavis n’est pas respecté. |
| Indemnité compensatrice de congés payés | Pour les congés non pris au moment du licenciement. |
| Indemnité pour licenciement abusif | Si le licenciement n’est pas justifié. |
| Indemnité pour clause de non concurrence | Si stipulée dans le contrat de travail. |
Impact fiscal de l’indemnité de licenciement
Beaucoup se demandent si ces montants doivent être déclarés aux Impôts. La réponse est oui… mais partiellement ! Le montant légal ou conventionnel de l’indemnité est généralement exonéré d’impôt. En revanche, si l’indemnité dépasse certains plafonds, le surplus devient imposable. Voici les détails :
| Plafond | Situation |
|---|---|
| Exonération totale | Montant inférieur à 92 736 €. |
| Imposition partielle | Montant supérieur à 278 208 € (2024) |
| Imposition totale | Montant supérieur à 463 680 €. |
Cotisations sociales et indemnité de licenciement
La partie exonérée d’impôt de votre indemnité de licenciement est aussi exonérée de cotisations sociales, dans la limite de 92 736 €. Au-delà, la portion excédentaire sera soumise à cotisations CSG et CRDS. Attention, si l’indemnité dépasse 463 680 €, elle sera alors soumise à cotisations en totalité.
Exemples pratiques
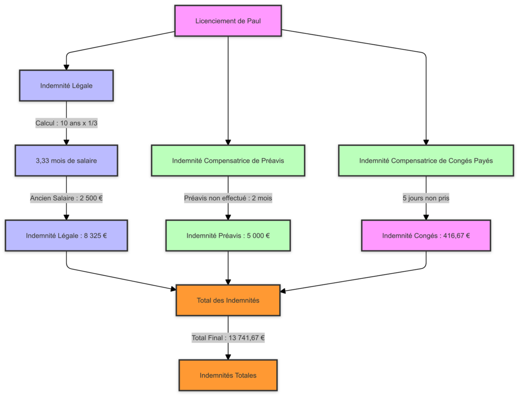
Imaginons le cas de Paul, un salarié qui a été licencié après 12 ans dans l’entreprise. Voici comment se décompose son indemnité :
- Indemnité légale :
- 10 ans x 1/3 de mois de salaire : 10 x 1/3 = 3,33 mois de salaire.
- Ancien salaire brut : 2 500 €.
- Montant de l’indemnité : 3,33 x 2 500 € = 8 325 €.
- Indemnité compensatrice de préavis (supposons qu’il n’a pas effectué son préavis de 2 mois) :
- Montant : 2 mois x 2 500 € = 5 000 €.
- Indemnité compensatrice de congés payés :
- Supposons qu’il a 5 jours de congés non pris, soit 5/30 = 1/6 du salaire mensuel, soit environ 416,67 €.
TOTAL des indemnités :
- Montant légal : 8 325 €
- Rémunération de préavis : 5 000 €
- Paiement de congés payés : 416,67 €
Total : 8 325 € + 5 000 € + 416,67 € = 13 741,67 €
Paul doit également prendre en compte les implications fiscales et sociales de ce montant.

Conclusion
Comprendre comment l’indemnité de licenciement apparaît sur votre bulletin de paie est essentiel pour ne pas être pris au dépourvu. Entre ancienneté, motifs de licenciement, cumul des indemnités et implications fiscales, de nombreux éléments entrent en jeu. N’hésitez pas à consulter un expert si besoin pour éclaircir les zones d’ombre.
Avec ces infos en poche, vous êtes mieux armé pour décrypter votre bulletin de paie après un licenciement et obtenir ce à quoi vous avez droit en 2024 !
[…] Pour corriger ta déclaration, voici la marche à suivre : […]
[…] Quelles primes ou indemnités je peux avoir en plus ?Tu peux toucher des indemnités comme l’indemnité de résidence si tu habites dans une zone où la vie est chère, ou le […]