Quand un salarié se retrouve en arrêt de travail à cause d’une maladie non professionnelle, ce n’est pas seulement une pause dans son boulot, mais aussi un vrai casse-tête pour son bulletin de paie. C’est important de bien comprendre ce qui se passe sur ce document pour éviter les malentendus. Dans cet article, on va plonger dans les détails du bulletin de paie des salariés en arrêt maladie, les droits des employés et ce que les employeurs doivent savoir.

Un arrêt pour maladie non professionnelle, sur le bulletin de paie ,Quand ?
Un arrêt de travail pour maladie non professionnelle, c’est simple : c’est le moment où un salarié ne peut pas bosser à cause d’une maladie ou d’une blessure, mais pas liée à un accident de travail. Souvent, la Sécurité sociale est là pour couvrir une partie de ses revenus, et c’est bon à savoir !
Les droits des salariés en arrêt maladie

1. Les indemnités journalières IJSS
Les salariés en arrêt maladie peuvent toucher des indemnités journalières de la part de la Sécurité sociale. Ces indemnités, c’est un peu comme une bouée de sauvetage financière. Pour en bénéficier, il faut :
- Justifier d’une certaine durée de travail.
- Avoir un certificat médical en bonne et due forme.
2. Protection de l’emploi
Bonne nouvelle : les salariés en arrêt pour maladie sont protégés. Ils ne peuvent pas être licenciés tant qu’ils sont en arrêt. Cependant, cette protection a ses limites et dépend de certaines conditions.
3. Maintien de salaire
Selon la convention collective ou des accords d’entreprise, certains employeurs choisissent de maintenir le salaire du salarié pendant une partie de son arrêt. Cela peut rendre la situation un peu moins stressante financièrement.
Le bulletin de paie : ce qui change pour les salariés en arrêt maladie

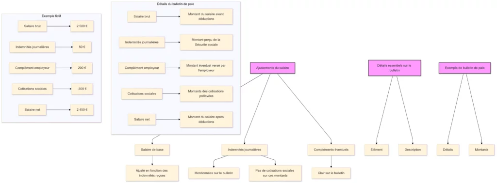
1. Ajustements du salaire
Quand un salarié est en arrêt maladie, son bulletin de paie doit refléter les changements. Voici ce qui est souvent modifié :
- Salaire de base : Cela peut être ajusté en fonction des indemnités reçues.
- Indemnités journalières : Il faut mentionner ce que le salarié reçoit de la Sécurité sociale. Pas de cotisations sociales sur ces montants !
- Compléments éventuels : Si l’employeur verse un complément, cela doit aussi être clair sur le bulletin.
2. Détails essentiels sur le bulletin
Un bon bulletin de paie d’un salarié en arrêt maladie doit inclure les éléments suivants :
| Élément | Description |
|---|---|
| Salaire brut | Montant du salaire avant déductions |
| Indemnités journalières | Montant perçu de la Sécurité sociale |
| Complément employeur | Montant éventuel versé par l’employeur |
| Cotisations sociales | Montants des cotisations prélevées |
| Salaire net | Montant du salaire après déductions |
3. Exemple de bulletin de paie
Prenons un exemple fictif pour mieux comprendre :
| Détails | Montants |
|---|---|
| Salaire brut | 2 500 € |
| Indemnités journalières | 50 € |
| Complément employeur | 200 € |
| Cotisations sociales | -300 € |
| Salaire net | 2 450 € |
Obligations de l’employeur en rapport avec le srubrique arrêt maladie dans le bulletin de paie
Les employeurs, quant à eux, ont des responsabilités à respecter lors de la gestion des arrêts maladie :
1. Déclaration à la Sécurité sociale
L’employeur doit informer la Sécurité sociale de l’arrêt de travail dans un délai de 5 jours. C’est essentiel pour que le salarié commence à toucher ses indemnités.
2. Informations claires
Le bulletin de paie doit être limpide. Les salariés ont besoin de comprendre ce qui leur est versé et les déductions effectuées.
3. Respecter la législation
Il est crucial que les employeurs respectent les lois sur la protection des salariés en arrêt maladie. Cela inclut la durée de l’arrêt et les conditions pour maintenir leur emploi.
Conclusion
Comprendre le bulletin de paie des salariés en arrêt pour maladie non professionnelle, c’est essentiel pour tout le monde. Ça permet d’avoir une bonne communication et d’assurer que les droits de chacun sont respectés. Si vous avez des doutes, n’hésitez pas à consulter un expert en droit du travail. C’est toujours mieux d’être bien informé !